402cc永利登录主页(集团)有限责任公司
股票代码:688659
首页
走进402cc永利登录主页
企业简介
>
企业文化
>
企业荣誉
>
产品与服务
脱硝催化剂
>
除尘滤袋
>
业绩案例
>
钢铁智能化控制系统
>
创新发展
研究院简介
>
行业前沿
>
资讯中心
402cc永利登录主页动态
>
行业动态
>
媒体报道
>
企业党建
402cc永利登录主页党建
>
党建学习
>
党建动态
>
投资者关系
联系我们
加入我们
>
联系我们
>
|
股票代码:688659
中文
EN
CN
400-833-2880
EN
走进402cc永利登录主页
产品与服务
创新发展
资讯中心
企业党建
投资者关系
联系我们
单页
人工智能控制系统
电力行业脱硝催化剂
水泥行业脱硝催化剂
钢铁烧结/球团脱硝催化剂
其他非电行业脱硝催化剂
(超)低温催化剂
脱硝-二噁英双效催化剂
超高温脱硝催化剂
小锅炉除尘布袋
诚募!智能环保岛合伙人!
正和岛新质时代,特邀专访!
重要!事关水泥行业,2026大考来了!
安徽上市公司协会董秘委2026年一季度工作例会顺利召开
梁燕:传统企业做AI转型,关键要看能解决什么“真问题”
中标!电科院重点实验室智慧环保岛系统项目
春风如你,熠熠芳华——402cc永利登录主页科技三八国际妇女节活动圆满举行
打响开春“发令枪” ,国资委召开央企AI+部署会议!
中标!1000MW+630MW AI智能环保岛项目!
402cc永利登录主页科技第18届年会盛典暨二十周年庆典圆满落幕!
AI赋能大工业:沉默的巨人,硬核的战场
欢迎中欧DBA&HEMBA,共话AI时代领导力与产业革新
欢迎安徽正和岛走进402cc永利登录主页科技!
许定波教授,合肥开讲!
赴约安工大 · 见证荣耀时刻
入选合肥市工业领域绿色低碳先进技术推荐目录!
秒级预见,稳态排放:破解火电深度调峰下的环保困局!
省高级研修班到访,共探新质生产力实践路径!
三期同心 共创未来 | “中欧创业营合肥行”走进402cc永利登录主页科技
以书会友,阅动未来!
驶向蓝海之前,先拆掉思维的围墙:402cc永利登录主页大元宝的产业认知校准报告
2025科创投资大会:从“追随”到“领跑”,402cc永利登录主页科技定义产业新角色
“我是股东” 走进402cc永利登录主页科技!
成功入选!新场景解决方案!
AI+能源,智创绿色价值!402cc永利登录主页科技智能环保岛峰会回顾
突破能源天花板:AI4.0专家智能赋能火电深度调峰
携手华科大,共“碳”新未来!
黄奇帆指路“十五五”核心赛道:生产性服务业唤醒工业沉睡价值!
国际先进!402cc永利登录主页科技“专家型智能”通过鉴定!
德国工业AI现场观察:从“制造”到“智造”的务实之路
2025年合肥市材料检验检测职业技能竞赛在402cc永利登录主页科技圆满举办
402cc永利登录主页大元宝获国家商标授权!
架构定义智能:AI未来十年的系统博弈
问道杰克,共拓发展新境!
从短视逐利到长期价值:中国经济系统性转型的必由之路
趣味满场,爱意加倍!402cc永利登录主页科技工会举办亲子趣味运动会!
402cc永利登录主页科技受邀参加淮南市煤电企业转型发展座谈会
人民日报对话任正非 | 人工智能也许是人类社会最后一次技术革命
中国新质生产力长征图——从“辛苦的伟大”到“优雅的强大”
当AI走进钢铁心脏——402cc永利登录主页科技如何与“任正非预言”同频共振
402cc永利登录主页科技设立新加坡全资子公司!
大元宝智能能碳大模型:全球工业变革的智能引擎
402cc永利登录主页科技主题演讲大赛,圆满落幕!
第10年!402cc永利登录主页科技职工子女升学奖助学金颁奖!
心声汇聚擘画未来,402cc永利登录主页科技工会召开首届职工代表大会!
AI自控率最低95%,最高100%!智能环保岛迎来全域自主化时代!
AI智能环保岛,获欧洲顶尖能源集团认可!
校企合作动态 | 双校联动,共筑产教融合新生态
“图”说安全 “画”里有话 | 402cc永利登录主页科技六月安全故事
劳模工匠进校园 | 播撒匠心种子,浇灌奋斗沃土
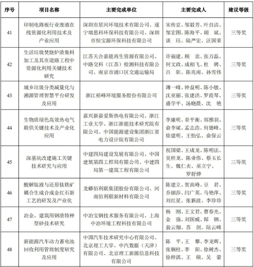
安徽省科学技术奖提名项目公示内容
产学研用多边赋能!共话行业发展与人才培养新路径
人工智能,离人脑还有多远?
携手冶金工业规划研究院,共赴钢铁新质生产力征程!
破局行业边界・构建全球生态 | 402cc永利登录主页科技2024年度股东大会圆满召开
工信部两场会议定调:人工智能成新型工业化核心引擎!
专题党课 | 绷紧纪律之弦 激发奋斗之力
双重认证!以国际先进书写绿色生态答卷
对话优才:在技术深水区,与402cc永利登录主页共赴创新之约
AI智能环保岛技术鉴定!已达国际先进水平!
政策+效益:碳监测为何成企业生存必选项?
「林间燕语」恰同学少年,星河待启程!
十年战略同盟再升级,永泰能源集团到访402cc永利登录主页科技!
从“要我检测”到“我要检测”:工业氢安全防线应当如何构建
喜报!恭贺三位英才喜获嘉奖!
党建共绘同心圆,产教共育新生态
AI 赋能:破解 “双高” 企业智能转型困局!
重构煤电DNA,以专业智能重塑企业竞争力
AI智能环保岛项目喜讯三连!
402cc永利登录主页科技AI智能环保岛!捷报再传!
首次明确煤电智能运行指标!新一代煤电升级专项行动政策解读
喜报!402cc永利登录主页科技成功签约AI智能环保岛科技项目
仔细听!中控室是谁在说话?
CEO观点回顾 | 在时代浪潮里锚定价值坐标
402cc永利登录主页科技 AI 智能环保岛,重构工业运维边界
续写战场荣光: 402cc永利登录主页科技退伍军人面试宣讲
CO催化剂
脱硝催化剂
标杆案例 | 从1到N,破局超低温烟气脱硝困境!
「林间燕语」寻见希望之树的长青之道
聚焦智能时代:智能与智慧有何不同?
听说,公司新入职了四位“神仙”同事?
对话将才:乘AI之舟,共赴全球能源转型浪潮
破局中东地区! 以"402cc永利登录主页速度"抢跑国际市场
DeepSeek深度赋能,重塑402cc永利登录主页AI基因
林间燕语 | 在春风中,绽放自成宇宙
标杆案例 | 2套百万机组,打造环保与效益双赢的“中煤样本”
春启江淮,客涌402cc永利登录主页 | 2月多批客户来访!
新材料生产小微 | 以智造革命突破能力边界
402cc永利登录主页科技深度治理技术——CO催化剂
对话将才:解码组织进化与大客户增长方程式
林间燕语」从新加坡看全球,我们如何能走得更远
402cc永利登录主页科技暖冬助学行动 | 微光成炬,筑梦助学
实力领跑,402cc永利登录主页脱硝领域再创佳绩!
中欧402cc永利登录主页行 | AI 赋能 重塑未来!
第七届英才奖,揭晓!
荣耀时刻!402cc永利登录主页科技隆重举办2024年度颁奖盛典(一)
事关行业发展!2024年生态环境领域十大热词发布
共读一本书 | 为成果而管理,为成果而共进!
年度特辑 | 何以破局,唯有创新!402cc永利登录主页2024催化剂研发之路
巾帼绽芳华 | 合肥市女企业家协会第三届五次理事扩大会议圆满落幕
专题党课|深入学习贯彻习近平总书记考察安徽重要讲话精神
新年献词 | 以奋斗回应时代,以实干辉映晴空
完美收官!四季度402cc永利登录主页营销精英斩获2亿丰硕成果
未来10年,客户环保需求变化的四大趋势!
2024 问道徽商402cc永利登录主页行,圆满结束!
402cc永利登录主页协办原创统战话剧《抉择》,上演!
共读一本书 | 如何成为卓有成效的管理者?
叮咚!你的402cc永利登录主页奖教学金已到账~
402cc永利登录主页科技,获奖!
一起变强大!中欧&安徽正和岛读书会年末重磅分享!
共读一本书 | 《人单合一》在量子中寻求希望
2024,402cc永利登录主页感恩有你~
荣誉名单揭晓!你认识的TA,上榜了吗!
风口来了!未来10年,这几个行业一定要关注!
优秀个人,为你点赞!
FILTECH 2024,402cc永利登录主页科技德国之行圆满收官!
2024级合肥大学双元制“402cc永利登录主页班”,开课啦!
402cc永利登录主页标杆案例分享 | 脱二噁英催化剂技术,实现创新突破!
奋斗底色,彰显新材料事业部榜样力量!
从香港到俄罗斯,国际市场尽显锋芒!
国际班!共探环境保护技术
高品质生产,让世界看见402cc永利登录主页品牌力!
安徽财经大学校企合作调研——人才培养也要坚持长期主义!
精益生产,为你点赞!
人工智能:经济下行时期的破局利器!
进军北美!402cc永利登录主页科技墨西哥之行圆满结束!
科创引领绿动未来,402cc永利登录主页高孔数脱硝催化剂居然这么厉害!
402cc永利登录主页多技能工匠,把工作做到极致!
聚势赋能 | 合肥大学402cc永利登录主页奖助学金颁奖
诺贝尔化学奖又颁给了 AI ?人工智能到底有什么魔力
华中科技大学,签约!
诺贝尔化学奖又颁给了 AI ?人工智能到底有什么魔力
墨西哥!我们来啦!
2000万俱乐部,颁奖!
中德合作,正式开启!
新质生产力引领未来,402cc永利登录主页科创研究院砥砺前行
致敬环境事业部·敬业之星!
2024制造业大会“星烁” 场景分享:共享402cc永利登录主页经验,赋能制造业发展
亮相土耳其展会!
唱响奋斗者赞歌
AI技术在无氨脱硝催化剂开发中的关键应用及未来展望
全员争创一流!402cc永利登录主页科技八月表彰大会!
关爱老人,回馈乡亲 ,402cc永利登录主页科技中秋敬老活动走进朱巷敬老院
402cc永利登录主页科技工业大脑,释放澎湃数字生产力!
“传承工匠文化,争做技能先锋”——新材料专题培训
无氨脱CO脱NOx低温组合型催化剂与AI融合,引领工业绿色转型新篇章!
这些人,为你点赞!
安徽402cc永利登录主页环保科技股份有限公司 2024年限制性股票激励计划激励对象内部公示
喜报!签约智能环保项目!
关爱特殊群体 | 402cc永利登录主页科技开展职工子女暑期公益活动
展现企业担当,402cc永利登录主页科技金秋助学在行动
402cc永利登录主页科技颁发2024年度职工子女升学奖助学金,助力学子成长
品质先锋,匠心铸就!
第一期环保新材料专题培训班,开班!
402cc永利登录主页人,为你点赞!
欢迎中欧创业营创投营企业家来皖参访交流!
优秀班长,当仁不让!
童眼看402cc永利登录主页,科普我先行
新材料事业部,荣耀时刻!
智联先行,有志竟成!
环境事业部表彰大会!
402cc永利登录主页标杆案例分享 | 山西通才工贸脱硝项目
恭喜!优秀职工!
402cc永利登录主页合格供应商名录
向上吧,元小星!
安徽402cc永利登录主页环保科技股份有限公司2023年度 社会责任报告
402cc永利登录主页科技2024半年度经营分析会暨表彰大会隆重举行
鲁阳节能成为国家级绿色工厂
传化智联
际华三五零九纺织有限公司
废水、废气、噪声管理办法
环保管理制度汇编
危险废物管理制度
土壤污染隐患排查制度
献礼建党节——402cc永利登录主页科技环巢湖跑步活动
共襄水泥盛会!
亮相RCEP黄山论坛
多批国际客户来访!
以关怀铺就暖阳——看望职工及家属
人工智能进高考!环保行业将迎来哪些机遇?
铁前智能化解决方案——以新质生产力助力钢铁行业高质量发展(二)
欢迎宝贝入库!
签署宣言!
402cc永利登录主页科技受邀参加2024烧结球团新技术交流会
402cc永利登录主页科技徐辉董事长亲授课程 助力安工大学子成为复合型人才
诚邀 | 我们在第25届中国国际水泥展会等您!
温情节日,告白母亲——402cc永利登录主页科技母亲节主题活动圆满结束
环保工序智能化
巾帼标兵进校园 宣讲创新成长故事
你好,新同事们!
这场培训把铁前一体化优化配矿技术讲透了!
“出海”加速度,亮相国际展会!
欢迎402cc永利登录主页新同学!
烧结工序智能化系统
2024年“新站工匠”名单揭晓!402cc永利登录主页的TA上榜啦!
创新成果名单揭晓!
爱的陪伴,有你,有我
校企合作 | 开启“订单式”人才培养模式
出海,进行中!
铁前供应链智能化
校企合作签约!
祝贺他们!
402cc永利登录主页科技与安徽财经大学共筑人才培养新高地
战略合作签约!
劳模工匠进校园 宣讲创业成长故事
深度解析|电厂脱硝催化剂:失活原因、再生技术与性能评估
402cc永利登录主页女神节座谈交流活动圆满结束
402cc永利登录主页科技2024年业务计划发布会隆重举行
第六届402cc永利登录主页英才奖颁奖典礼圆满结束
“AI赋能 同创新局”主题沙龙圆满结束
“激流·勇者进”-402cc永利登录主页科技第16届年度盛典圆满成功
创建工业4.0智汇能碳模型
402cc永利登录主页标杆案例分享 | 南京钢铁焦炉脱硝项目
这是一场关于AI的重要交流!
402cc永利登录主页科技复合集流体一次蒸镀工艺取得进展
402cc永利登录主页科技荣膺2023年“安徽出口品牌”
402cc永利登录主页科技与安徽工业大学签订战略合作及重大产学研合作协议
402cc永利登录主页科技 | 加强国际合作,拓展全球市场
一等成果!
梁燕:做那只守护生态的梁上燕子
AI开启环保行业减碳增效新打法
402cc永利登录主页科技参展2023年越南国际水泥&混凝土技术设备展
又一国家级荣誉!402cc永利登录主页科技入选第五批服务型制造示范企业
全国智慧环境检测行业产教融合共同体成立大会隆重举行 402cc永利登录主页科技董事长徐辉应邀出席并致辞
喜讯!402cc永利登录主页科技被评为2023年复合集流体优秀企业
国家级“绿色工厂”!402cc永利登录主页科技榜上有名
国家级荣誉!402cc永利登录主页科技获得工业产品绿色设计示范企业(第五批)荣誉称号
402cc永利登录主页科技组织开展新站高新区2023年实验检测项目技能竞赛
宝武水务科技有限公司总经理张青一行到402cc永利登录主页科技参观考察
WO•MEN系列活动第二期“领域科技创新发展”在402cc永利登录主页科技成功举办
铜陵市委书记丁纯一行到402cc永利登录主页科技考察指导
安徽省工业互联网协会走进402cc永利登录主页科技
402cc永利登录主页科技与CMEC集团开展技术交流会
如何厚植“新质生产力”?——“党建链”引领“产业链”高质量发展的新站探索
以客为尊 服务永恒 | 402cc永利登录主页科技迎来多批国际客户考察
要从“娃娃”抓起!
合肥市妇联主席束红英一行到402cc永利登录主页科技调研指导
高效低阻降碳覆膜滤料
诚邀有爱的您一起接力 - 关爱困难学生 护航学生成长
“敬老爱老,情暖中秋” 402cc永利登录主页科技党支部关爱老人活动温情举行
青春筑梦 绿色引领 | 402cc永利登录主页科技迎来合肥工业大学师生参观学习
402cc永利登录主页科技参展印尼国际发电、再生能源及电力设备展(EPI)
《工人日报》头版报道!
402cc永利登录主页科技在 Technotextil RUS 2023 展会上展示最新科技
402cc永利登录主页科技受邀参会并分享SCR脱硝技术
新站高新区工商联到402cc永利登录主页科技开展走访座谈活动
402cc永利登录主页科技举行2023年度职工子女升学奖学金颁奖仪式
校企合作再添新篇
工人日报驻安徽记者站站长陈华一行来新站高新区采访
402cc永利登录主页科技新产品鉴定达“国内领先”水平
成本效益,岗位明星
402cc永利登录主页科技董事长徐辉受邀参加第二届大国工匠创新交流大会暨大国工匠论坛安徽分论坛并发表主旨演讲
“双碳”战略先行一步 402cc永利登录主页高效低阻降碳覆膜滤料助力工业企业节能降耗
市政协工会界别组调研周冠辰蓝领创新工作室
这场关于水泥行业脱硝的直播就在下周三!
2022年上半年合作供应商
402cc永利登录主页科技:打造环保“生态圈” 捅破行业“天花板”
安徽402cc永利登录主页环保科技股份有限公司危险废物管理制度
国内领先水平!
402cc永利登录主页公益行 | 温暖向善,于心于行
402cc永利登录主页科技荣获“2023年度投资者关系‘星’公司”奖
揭秘新技术
安徽402cc永利登录主页环保科技股份有限公司环保管理制度汇编
联盟正式成立!
绿色工业、低碳先行——402cc永利登录主页科技亮相2023工业绿色发展大会
402cc永利登录主页科技积极参加新站高新区六五环境日主场活动
《深度调峰工况下燃煤机组氮氧化物防治技术规范》团体标准制定第一次针对性征求意见稿座谈会顺利召开
沐“光”而行,智慧能源——402cc永利登录主页集团子公司亮相SNEC展会
在这两场国际展会上402cc永利登录主页科技与多家企业达成战略合作
安徽402cc永利登录主页环保科技股份有限公司一般固废管理制度
安徽402cc永利登录主页环保科技股份有限公司环境事故隐患排查治理制度
402cc永利登录主页科技第1期垃圾焚烧行业技术沙龙圆满结束
402cc永利登录主页科技新员工202303-202304期入职培训
《生活垃圾焚烧电厂除尘滤袋技术规范》团体标准技术审查会顺利召开
402cc永利登录主页科技:为水泥行业提供低碳、智慧环保解决方案
安徽402cc永利登录主页环保科技股份有限公司化学品管理办法
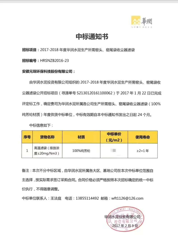
402cc永利登录主页科技又中标一水泥项目
安徽402cc永利登录主页环保科技股份有限公司废水、废气、噪声管理办法
安徽402cc永利登录主页环保科技股份有限公司排污许可证
捷报频传!
我们的五一劳动节 | 让职工更幸福
我们的展会 | 步履不停 继续前行
402cc永利登录主页科技又中标一电厂脱硝催化剂项目
奋斗的你们最美!402cc永利登录主页科技一批先进个人和集体获表彰
安徽402cc永利登录主页环保科技股份有限公司2022年度社会责任报告
行业盛会,402cc永利登录主页科技重磅亮相!
第21届中国国际环保展圆满结束 402cc永利登录主页科技收获颇丰
喜封金顶!
中标!精诚合作 携手共赢
安徽402cc永利登录主页环保科技股份有限公司2022年度温室气体排放核查报告
乘风破浪 未来可期 | 热烈祝贺402cc永利登录主页科技上市两周年
退役军人,请留步!
发运启航!
正式授牌!
喜报来啦!402cc永利登录主页科技中标濮阳豫能宽温差催化剂项目
这就是宽温差催化剂的炼成之路
成功签约!
又一国际先进水平
402cc永利登录主页科技总经理梁燕在联合国妇女地位委员会第67届会议边会上发表主题演讲
常见的烟气脱硝技术有哪些?
恭喜!获全国性荣誉表彰!
中标!春天的第一波喜讯来了
2023中国(合肥)高功能薄膜行业市场与技术发展高峰论坛开幕 董事长徐辉应邀做主题分享
402cc永利登录主页科技热招岗位,职等你来~
在新站这场催人奋进的会上 402cc永利登录主页科技捧回两个奖项
捷报!402cc永利登录主页科技中标南京钢铁焦炉脱硝项目
励图志 向未来——402cc永利登录主页科技2022年度表彰大会隆重举行
奋楫笃行斩佳绩,意气风发“标”新榜!
双碳背景下新型含氟聚芳硫醚材料助力工业领域高质量发展
政企联动,让法治成为最好的营商环境!
稳步“标”升,402cc永利登录主页科技中标喜讯又来啦!
国际先进水平!402cc永利登录主页科技深度宽温差结构化高效耐硫脱硝催化剂关键技术通过评价
402cc永利登录主页科技识人私教坊-炼就一双伯乐眼 火眼金睛识人才
致冠军 向未来——402cc永利登录主页科技2023年业务计划发布会隆重举行
捷报!402cc永利登录主页科技又中标一垃圾发电集团滤袋采购项目
开门红!402cc永利登录主页科技中标光大集采项目
除尘布袋多久换一次
scr脱硝催化剂使用寿命是多久
“创新驱动、蓄势待发”——402cc永利登录主页科技复合箔材新产品正式生产
402cc永利登录主页科技出席2022安徽省新能源和节能环保产业产学研用对接会暨第四届绿色长三角论坛
402cc永利登录主页催化剂车间里的“细节控”
402cc永利登录主页科技如何让热电厂的除尘布袋更耐用
又一国家级荣誉!402cc永利登录主页科技获批国家企业技术中心
402cc永利登录主页科技除尘布袋使用及保养
钢铁行业脱硝催化剂发展方向
供热 化工等小锅炉脱硝催化剂
402cc永利登录主页科技产业园园区洁净厂房设计招标函
喜讯!402cc永利登录主页科技上榜2022年全省工业领域节能环保“五个一百”推介目录
携手复合铜箔设备领军企业 402cc永利登录主页科技深度布局锂电集流体材料新赛道
“精益赋能 提质增效”——402cc永利登录主页科技精益管理二期项目正式启动
除尘滤袋基本知识普及
安徽省经信厅一级巡视员王有军一行到402cc永利登录主页科技调研指导
402cc永利登录主页科技:脱硝催化剂的基本知识普及(下)
封顶!402cc永利登录主页科技建设跑出“加速度”!
402cc永利登录主页科技顺利通过CNAS现场评审
402cc永利登录主页科技:脱硝催化剂的基本知识普及(上)
“固本强基 预算先行”-公司组织开展全面预算管理专题培训
品茶韵 悟新思 402cc永利登录主页科技开展茶艺培训活动
合肥市2022年金融支持“亩均论英雄”改革白名单已公示,402cc永利登录主页科技评价等级为A类!
除尘布袋基本知识普及
402cc永利登录主页科技产业园园区幕墙施工招标函
中信建投:402cc永利登录主页科技深度报告,滤袋和脱硝催化剂领先企业,产业链延伸扩充产品矩阵
402cc永利登录主页科技SCR脱硝催化剂介绍
什么是PTFE除尘布袋?具有哪些性能
善解难题的机械工程师张章
月度纵览 | 征程万里阔,奋斗正当时
2022年首批国家级博士后科研工作站名单揭晓,402cc永利登录主页科技榜上有名!
402cc永利登录主页科技战略梳理工作坊-确定“正确”的事,“正确”地做事!
402cc永利登录主页捷报 | 热烈祝贺夸克军团首签合同能源管理合同
跑最美的道路 追最青春的风——402cc永利登录主页科技南艳湖健康跑活动圆满结束
402cc永利登录主页捷报:巾帼展翅,元梦世界!
持续学习 管理赋能 ——402cc永利登录主页科技2022德鲁克卓越绩效实训营安徽第四期培训圆满结束
敬业职守 客户为先——记402cc永利登录主页科技售后工程师胡呈杰
喜迎二十大,奔跑向未来——402cc永利登录主页科技开展绿色低碳健康跑活动
“北极星杯”2022烟气治理影响力企业评选颁奖典礼隆重召开!402cc永利登录主页科技喜获两大奖项!
热烈祝贺上海402cc永利登录主页碳科技顺利通过ISO9001三体系认证
产品上新 维纳物联表面增强拉曼散射(SERS)衬底来了
喜讯!402cc永利登录主页科技荣获国家知识产权优势企业
美好时光 欢乐齐聚
合肥工业大学材料学院师生到402cc永利登录主页科技参观学习
402cc永利登录主页科技参展2022世界制造业大会 并荣获“2022年安徽产业用纺织品行业10强企业”荣誉
撒花!维纳物联顺利通过质量、环境、职业健康安全三体系认证
脱硝催化剂碳足迹研究报告
除尘滤袋碳足迹研究报告
祝贺!这个项目获评科技创新、党建创新深度融合示范项目!
子公司动态 产品上新 维纳物联便携式气敏测试仪(GST-1)
402cc永利登录主页科创院直播|水泥窑氮氧化物减排技术对策
喜讯!402cc永利登录主页科技荣获安徽省“工业设计中心”称号
新站高新区第十届篮球比赛激情开赛 402cc永利登录主页科技迎来开门红
省委非公工委办公室主任詹国庆一行到402cc永利登录主页科技调研指导党建工作
巾帼双创经验分享会在合肥举行 402cc永利登录主页科技总经理梁燕作创新创业分享
官宣!维纳物联电商店铺正式上线运营
播撒点滴爱心 传递大爱力量——402cc永利登录主页科技公益活动综述
402cc永利登录主页科技电力宽温差脱硝催化剂研发成功 为火电低碳发展助力
402cc永利登录主页低碳催化剂解决燃“煤”之急 助力实现节能减碳目标
402cc永利登录主页科技慰问一线夜班员工提振精神鼓士气
402cc永利登录主页碳科技完成一笔15000吨的CCER交易
“新一站”专项基金成立 402cc永利登录主页科技捐款30万元
铜陵康菲尔检测科技正式揭牌营业
402cc永利登录主页科技召开营销工作会议凝聚共识汇聚企业发展蓬勃动力
402cc永利登录主页科技八月要闻回顾
康菲尔检测科技成功入选第五批安徽省服务型制造示范企业
多批客户到402cc永利登录主页科技考察交流
当一周工人!工会“娘家人”在402cc永利登录主页科技一线淬炼“初心”
开学第一课——402cc永利登录主页科技举行2022年员工子女升学奖学金颁发仪式
校长来啦!第三届合肥市职业院校校长进企业活动走进402cc永利登录主页科技
古俊飞:坚守初心共成长
聚焦主业抓创新,专家齐聚402cc永利登录主页科技新产品鉴定会!
真体验才有真感悟——新站高新区总工会到402cc永利登录主页科技开展“当一周工人”活动
402cc永利登录主页科技参展2022宜兴•全国铁合金大型矿热炉最新技术交流会
青山绿野总经理余仙敏一行到402cc永利登录主页科技参观交流
寓教于乐,融学于趣——402cc永利登录主页科技开展职工子女暑期实践活动
感动!他送来一面锦旗和一封亲笔感谢信
恪守质量底线 严抓质量执行——402cc永利登录主页科技2022年质量月活动全面启动
皖能合肥发电有限公司赴402cc永利登录主页科技开展党建交流活动
低温SCR脱硝催化剂的研究进展
国际外贸团队 More Power , More Miracle
402cc永利登录主页科技工会组织开展插花花艺技能提升培训活动
低碳脱硝催化剂(宽温差)
致敬先锋——402cc永利登录主页科技看望慰问伤残退役军人
RCO贵金属催化剂中毒情况分类及应对方法
升级进行时!402cc永利登录主页科技持续推动企业数智化转型升级
合肥市人民政府副市长赵明到402cc永利登录主页科技调研指导
拾光聚力新征程!嘉宾商学合肥站《向华为学习:奇人奇法打造成功战队》公开课在402cc永利登录主页科技正式开课!
新站高新区产业链党委授牌仪式暨当前经济形势与经济工作报告会在402cc永利登录主页科技隆重召开
安徽省经信厅调研组到402cc永利登录主页科技走访调研指导
安徽省女企业家协会“科技赋能 以智提质”研讨会在402cc永利登录主页科技成功举办
402cc永利登录主页科技与合肥高新区举行材料研究设计院项目签约仪式
为何脱硝催化剂需要定期更换?有哪些原因?
如何保证除尘布袋的使用效果
祝贺!402cc永利登录主页科技董事长徐辉入选“零碳中国”评价标准专家委员会专家名单
浅谈除尘布袋堵塞该如何解决?
除尘布袋规格有哪些?受哪些因素的影响?
八一建军节 退伍不褪色,戎装换工装
402cc永利登录主页风采 致敬奋战在公司各岗位的退转军人
402cc永利登录主页科技总经理梁燕女士荣获安徽省第七届非公有制经济人士优秀中国特色社会主义事业建设者荣誉称号
浅析除尘滤袋的详细安装步骤及注意事项
浅谈除尘布袋的组成与分类
奋楫勇进立潮头 砥砺前行谱新篇——402cc永利登录主页科技隆重举行“纽曼绨”功能性新材料基地开工典礼!
康菲尔检测科技全面检查淮南市范围内农村污水处理设施运行状况及出水水质监测
除尘布袋如何安装?有哪些注意事项?
402cc永利登录主页直播丨AR-21凝胶硅基防水耐磨滤料
除尘布袋厂家浅谈除尘布袋的优缺点
电厂除尘布袋选择哪种比较合适?
402cc永利登录主页科技中标新疆华仪锦龙热电有限公司10万吨/年二氧化碳捕集项目催化剂供应
402cc永利登录主页科技子公司康菲尔检测科技顺利通过CMA扩项现场评审
九三学社合肥市委员会 “矢志不渝跟党走、携手奋进新时代”政治交接主题教育在402cc永利登录主页科技隆重举行
爱心守望初心,热血践行使命——402cc永利登录主页科技积极响应号召参加无偿献血活动
到一线发现问题 在现场解决问题
浅谈除尘布袋烧损问题原因分析
浅谈除尘布袋老化和破损的原因
合肥市妇联党组书记、主席宣丽玲到402cc永利登录主页科技调研指导
直播邀请:402cc永利登录主页碳科技—双碳背景下企业应对的挑战和机遇专题直播邀您来看!
安徽省总工会劳动和经济技术部副部长李林率队到402cc永利登录主页科技调研指导
区总工会到402cc永利登录主页科技开展“夏季送清凉”活动
康菲尔检测入选!第三次全国土壤普查第二批检测实验室名单公布
浅谈除尘布袋需要更换的8个原因
脱硝催化剂成分是什么?多少温度下运行效果好?
402cc永利登录主页薪故事 | 行稳 · 致远
合肥市政府调研组到402cc永利登录主页科技调研走访
除尘布袋材质有哪些?有什么区别?
402cc永利登录主页科技赴舜禹股份参观交流
402cc永利登录主页直播丨CO、脱硝脱二噁英特种催化剂特点及其应用
除尘布袋的作用是什么?哪种材质比较好?
新起点、新征程、新超越、新发展——402cc永利登录主页科技举行卓越数智化运营暨PLM、SAP、SCOR多项目联合启动大会
招聘快讯|402cc永利登录主页科技2022夏季线上招聘等你来
除尘布袋厂家浅谈除尘布袋的分类方式
除尘布袋厂家:延长除尘布袋使用寿命的5个因素
除尘器布袋多久换一次?如何才能延长使用寿命?
脱硝催化剂的成分是什么?如何延长使用寿命?
除尘器布袋材料种类有哪些?多少钱?
402cc永利登录主页科技产业园综合楼C及园区幕墙设计 邀标函
scr脱硝催化剂多长时间换一次?
除尘滤袋5个关键部位磨损原因及解决方案
402cc永利登录主页直播丨双碳战略下,水泥行业烟气治理技术及其应用
402cc永利登录主页科技PLM应用、数据库及IPG安全服务器邀标函
402cc永利登录主页科技产业园综合楼C及园区幕墙设计 邀标函
402cc永利登录主页科技成立材料研究设计院
402cc永利登录主页科创院直播丨垃圾焚烧烟气专用和滤料选型及应用
暖心!402cc永利登录主页科技慰问三十头高速收费站疫情健康监测服务点工作人员
402cc永利登录主页碳科技公司业务手册发布
注意!新型“疫情排查”骗局曝光
402cc永利登录主页科创院直播丨SCR脱硝运行异常问题分析及应对方案
除尘布袋多久更换?如何延长除尘布袋使用寿命?
除尘布袋厂家:浅析选择除尘布袋的注意事项?
除尘布袋厂家:如何选择合适的除尘布袋?
除尘器布袋多久换一次?一般可以用多长时间呢?
“双碳”格局下打造新园区、减污降碳扩绿增长共推进
喜讯,祝贺402cc永利登录主页科技子公司维纳物联首个团体标准正式发布!
徐辉:聚焦行业发展新变革 展望未来无限新可能
点赞!402cc永利登录主页科技董事长徐辉先生荣获“安徽省最美科技工作者”称号
402cc永利登录主页科技循环产业园施工总承包招标邀请函
402cc永利登录主页碳科技微信公众号上线啦!
垃圾焚烧烟气专用滤料选型及应用专项直播
402cc永利登录主页科技应邀参加“应对疫情挑战 推动环保产业可持续发展”座谈会
点赞,爱心企业进校园,捐赠衣物暖人心!
直播邀请 | 402cc永利登录主页科创院专家直播邀您来看!
名单揭晓!402cc永利登录主页科技多位家人榜上有名!
2025年前氮氧化物排放浓度不高于50!广东推进水泥行业超低排放改造
激情五月,活力飞扬 ——402cc永利登录主页科技环巢湖健康跑活动精彩开启!
直播邀请 | 402cc永利登录主页科创院专家直播邀您来看!
市政协副主席戴夫率队赴402cc永利登录主页科技调研企业科创平台建设情况
402cc永利登录主页科技徐辉:围绕产业链做好环保文章
除尘布袋中的滤料是应该怎么来进行选择呢?
生物质锅炉中的除尘滤袋大概是多长时间需要进行更换呢?
建材工厂适合使用什么类型的除尘布袋比较好
玻璃纤维除尘布袋使用事项及特性
直播邀请 | 402cc永利登录主页科创院专家直播邀您来看!
炼铁工厂适合选择什么样的脱硝催化剂呢?
除尘布袋应该怎么来安装,除尘布袋的安装细节你知道多少
402cc永利登录主页科技A楼厂房固化地坪修建招标函
更换布袋除尘器滤袋的的步骤和注意事项
点赞!402cc永利登录主页科技向新站高新区捐赠防疫物资彰显民企担当
为何除尘布袋会损坏?哪些原因造成的?
除尘布袋为何会出现腐蚀的情况?如何避免?
402cc永利登录主页科技的阻燃防火技术可适用于不同种类纤维
千万别错过 | 非织造滤料行业发展历程、复杂工况除尘布袋选型直播来啦!
402cc永利登录主页科技循环产业园监理服务项目招标函
木质机器工厂应该选择什么样的除尘布袋合适呢?
402cc永利登录主页科技双碳目标导向环保政策支持 产业链延伸打造生命服务体系
合肥发布第16号通告!严处这些违法行为!
依法严惩!合肥公安严肃查处涉疫违法犯罪
除尘布袋在运行时产生的问题及解法方法
布袋除尘器入口温度标准是什么?
千万别错过! | 402cc永利登录主页科技专家直播会《宽温差脱硝催化剂》
除尘布袋怎么清洗?这11个步骤或许可以帮你
浅析钢铁行业选择除尘布袋的因素
除尘布袋怎么清洗?如何解决布袋的堵塞问题?
除尘布袋厂家浅析常温除尘布袋的种类和特点
不同的除尘布袋滤料的特性各有什么不同
“纳米材料”是当今材料界出现频率最高的名词之一
宽温差脱硝催化剂的主要特点和性能参数是什么
402cc永利登录主页科技揭秘AR-21凝胶硅基超耐磨滤料
402cc永利登录主页科技带你认识除尘脱二噁英一体化滤料“庐山真面目”!
402cc永利登录主页科技水泥窑烟气治理专用脱硝催化剂技术获2021技术进步二等奖
402cc永利登录主页科技水泥窑烟气治理专用脱硝催化剂关键技术研究及应用获2021技术进步二等奖
除尘滤袋的作用和特点有哪些?
安徽省纺织行业协会到402cc永利登录主页科技调研走访
耕海踏浪迎华章 奋楫扬帆谱新篇!我们上市一周年啦!
安徽402cc永利登录主页环保科技股份有限公司2021年度社会责任报告
不负美好春光,402cc永利登录主页科技社团活动正当时
祝贺!合肥市五一巾帼标兵名单出炉 402cc永利登录主页科技榜上有名
阻燃滤袋
环保岛360智能运维管理系统
安徽日报:“绿色科技”助力减污降碳
学雷锋,看402cc永利登录主页科技志愿者的追“锋”行动!
南京工业大学祝社民教授到402cc永利登录主页科技调研交流指导
安徽上市公司协会、证券日报一行领导到402cc永利登录主页科技调研交流
有朋来访!合肥工业大学到402cc永利登录主页科技走访交流
脱硝剂是做什么的,国内脱硝催化剂生产厂家应该怎么来选择
安徽省生态环境保护协会组织2021年度优秀会员单位评选表彰活动,402cc永利登录主页科技榜上有名
脱硝催化剂模块是什么和脱硝催化剂成分主要的部分
脱硝催化剂厂家排名 怎么来选择优质的脱硝催化剂厂家
不负春光,邂逅一场甜蜜满分的女神节下午茶!
点赞,402cc永利登录主页科技总经理梁燕女士荣获安徽省“三八红旗手”称号
全省女企业家女科技工作者庆祝三八节座谈会在402cc永利登录主页科技举行
402cc永利登录主页科技与安徽职业技术学院举行“示范性教师企业实践流动站”签字授牌仪式
402cc永利登录主页科技召开管理质量提升项目启动大会
AR-21凝胶硅基梯度超耐磨滤料
402cc永利登录主页科技:废旧除尘布袋处理方法-化学法(下)
402cc永利登录主页科技:废旧除尘布袋处理方法-化学法(上)
除尘布袋厂家浅析除尘布袋老化的原因
402cc永利登录主页科技举办“并购陷阱”专题知识讲座
奋楫扬帆展新篇——402cc永利登录主页科技召开2022年工作动员大会
402cc永利登录主页科技:半干法专用除尘布袋行业用途
402cc永利登录主页科技隆重举行2021年度颁奖典礼暨第五届402cc永利登录主页英才奖颁奖盛典
浅谈避免除尘布袋破损的方法
402cc永利登录主页科技:氨逃逸造成除尘布袋糊袋的解决措施
优秀!402cc永利登录主页科技职工荣获合肥市五一劳动奖章
402cc永利登录主页科技:氨逃逸造成除尘布袋糊袋的原因
热烈祝贺402cc永利登录主页科技荣获2021年度环境技术进步奖二等奖
新型布袋除尘器的应用特点(二)
解燃眉之急!402cc永利登录主页科技捐赠防护服助力疫情防控
402cc永利登录主页科创研究院首席专家直播来啦
新型布袋除尘器的应用特点(一)
402cc永利登录主页科技:脱硝催化剂在天然气锅炉的应用
402cc永利登录主页科技:脱硝催化剂在生物质锅炉的应用
402cc永利登录主页科技与中国检验认证集团安徽有限公司签订双碳业务战略合作协议
402cc永利登录主页科技:脱硝催化剂在垃圾焚烧行业的应用
402cc永利登录主页科技;SCR脱硝催化剂使用寿命如何延长(二)
402cc永利登录主页科技;SCR脱硝催化剂使用寿命如何延长(一)
402cc永利登录主页科技荣获合肥市“模范职工小家”荣誉称号
402cc永利登录主页科技:SCR脱硝催化剂影响脱硝效率的主要因素
402cc永利登录主页科技:除尘布袋之布袋除尘器故障排除
402cc永利登录主页科技:除尘布袋使用前景
402cc永利登录主页科技举行省级新产品鉴定会
402cc永利登录主页科技:除尘布袋需要更换的主要原因(二)
开跑即冲刺 开局即决战——402cc永利登录主页科技隆重举行2022年度营销誓师大会
402cc永利登录主页科技:除尘布袋报价流程
除尘布袋厂家浅析选择除尘布袋的注意事项
402cc永利登录主页科技2021年度大事件盘点
劈波斩浪奋楫先 担当实干谱新篇
402cc永利登录主页科技:各种载体系列SCR脱硝催化剂介绍(七)
402cc永利登录主页科技:各种载体系列SCR脱硝催化剂介绍(六)
402cc永利登录主页科技:各种载体系列SCR脱硝催化剂介绍(四)
402cc永利登录主页科技:各种载体系列SCR脱硝催化剂介绍(五)
402cc永利登录主页科技:各种载体系列SCR脱硝催化剂介绍(三)
402cc永利登录主页科技在合肥市2021年质量品牌故事大赛喜获征文二等奖!
“北极星杯”2021垃圾焚烧发电行业评选颁奖典礼在天津隆重召,402cc永利登录主页科技再获荣誉!
402cc永利登录主页科技:各种载体系列SCR脱硝催化剂介绍(二)
上海证券报:用“红色引擎”助推绿色发展
合肥市职工“五小”活动创新成果评选结果公示,402cc永利登录主页科技两项成果入选!
402cc永利登录主页科技:各种载体系列SCR脱硝催化剂介绍(一)
402cc永利登录主页技术分享 | 纤维定挪移 仓内有乾坤——除尘滤料工艺之混合
402cc永利登录主页科技成功入选“安徽省技术创新示范企业”
402cc永利登录主页科技召开工会第二届会员代表大会第一次会议
以匠心致初心,周冠辰荣获“合肥工匠”称号!
合肥工匠:“匠心”独运助企发展
脱硝催化剂在化工行业的应用
402cc永利登录主页科技:除尘布袋选型之PPS+P84布袋
祝贺!402cc永利登录主页科技徐辉董事长荣获市经济社会发展贡献奖科技创新先进个人
402cc永利登录主页科技:低温脱硝催化剂再生利用
402cc永利登录主页科技:除尘布袋选型之玻纤布袋(下)
402cc永利登录主页科技:脱硝催化剂使用过程中的注意事项(下)
402cc永利登录主页科技:除尘布袋选型之玻纤布袋(上)
402cc永利登录主页科技:脱硝催化剂使用过程中的注意事项(上)
402cc永利登录主页科技:除尘布袋选型之PTFE布袋(下)
402cc永利登录主页科技:脱硝催化剂工厂化再生
402cc永利登录主页科技:除尘布袋选型之PTFE布袋(上)
钢铁行业市场脱硝催化剂未来趋势
402cc永利登录主页科技:脱硝催化剂选型之焦化厂催化剂
402cc永利登录主页科技:除尘布袋选型之美塔斯布袋(下)
402cc永利登录主页科技“DND-1”型协同脱硝脱二噁英催化剂实现量产及工业中试
402cc永利登录主页科技:除尘布袋选型之美塔斯布袋(上)
402cc永利登录主页科技:概述脱硝催化剂选型与设计(四)
402cc永利登录主页科技:除尘布袋选型之氟美斯布袋(下)
402cc永利登录主页科技:概述脱硝催化剂选型与设计(三)
402cc永利登录主页科技:除尘布袋选型之氟美斯布袋(上)
402cc永利登录主页科技:概述脱硝催化剂选型与设计(二)
402cc永利登录主页科技:除尘布袋选型之亚克力布袋(下)
402cc永利登录主页科技:概述脱硝催化剂选型与设计(一)
402cc永利登录主页科技:除尘布袋选型之亚克力布袋(上)
402cc永利登录主页科技:脱硝催化剂的用途及使用场合
402cc永利登录主页科技:除尘布袋选型之涤纶布袋
402cc永利登录主页科技:脱硝催化剂失效的原因分析(下)
402cc永利登录主页科技:影响除尘布袋使用时间的主要原因(下)
402cc永利登录主页科技:脱硝催化剂化学中毒主要原因
402cc永利登录主页科技:影响除尘布袋使用时间的主要原因(上)
一场“向上”与“向好”的“美妙奔赴”
402cc永利登录主页科技:玻璃窑炉脱硝催化剂的应用及工艺(二)
402cc永利登录主页科技:PPS除尘布袋应用工况场合
402cc永利登录主页科技:脱硝催化剂失效的原因分析
402cc永利登录主页科技:除尘布袋结构性糊袋的原因
402cc永利登录主页科技再获“安徽工业精品”
402cc永利登录主页科技:耐火窑scr脱硝催化剂行业特点
402cc永利登录主页科技:除尘布袋粘结性糊袋的原因
签约毕马威,402cc永利登录主页科技国际化发展战略稳步推进
402cc永利登录主页科技:玻璃窑炉SCR脱硝催化剂性能(二)
402cc永利登录主页科技:除尘布袋选型之P84布袋
喜讯!402cc永利登录主页科技入选“五个一百”节能环保目录
402cc永利登录主页科技:玻璃窑炉SCR脱硝催化剂性能(一)
402cc永利登录主页科技:炭黑行业除尘布袋的选型应用
正和岛标杆企业走访暨大客户销售公开课在402cc永利登录主页科技圆满举办
402cc永利登录主页科技:玻璃窑炉脱硝催化剂的应用及工艺
402cc永利登录主页科技:除尘布袋选型之PPS布袋
402cc永利登录主页科技:垃圾焚烧脱硝催化剂技术分析
402cc永利登录主页科技:影响除尘布袋使用寿命的主要因素
402cc永利登录主页科技:为全球“碳中和”贡献中国企业的力量|高质量在行动
402cc永利登录主页科技:脱硝催化剂中毒的主要原因
402cc永利登录主页科技:影响除尘布袋使用寿命的主要因素(上)
402cc永利登录主页科技:低温脱硝催化剂的运用工艺
402cc永利登录主页科技:除尘布袋设计生产相关标准浅析(下)
402cc永利登录主页科技:水泥窑中低温SCR脱硝催化剂技术分析(六)
402cc永利登录主页科技:除尘布袋设计生产相关标准浅析(中)
402cc永利登录主页科技:水泥窑中低温SCR脱硝催化剂技术分析(五)
402cc永利登录主页科技:除尘布袋设计生产相关标准浅析(上)
402cc永利登录主页科技:水泥窑中低温SCR脱硝催化剂技术分析(四)
402cc永利登录主页科技:除尘布袋结露现象应对措施分析
402cc永利登录主页科技:水泥窑中低温SCR脱硝催化剂技术分析(三)
402cc永利登录主页科技:锅炉除尘布袋除尘器出现糊袋现象事故的原因分析
省生态环境厅调研组到402cc永利登录主页科技走访调研
402cc永利登录主页科技:水泥窑中低温SCR脱硝催化剂技术分析(二)
402cc永利登录主页科技:除尘布袋骨架变形的原因和解决方法浅析
402cc永利登录主页科技:正确使用以及维护保养除尘布袋方法分析
402cc永利登录主页科技:水泥窑中低温SCR脱硝催化剂技术分析(一)
安徽省年度经济人物揭晓,402cc永利登录主页科技董事长徐辉先生榜荣耀当选
第一届合肥市市长质量奖隆重举行 402cc永利登录主页科技顺利进入演讲答辩环节
402cc永利登录主页科技:国外先进的脱硝催化剂及催化装置浅析(下)
402cc永利登录主页科技:国外先进的脱硝催化剂及催化装置浅析(上)
402cc永利登录主页科技:布袋除尘器除尘布袋材质选择分析(下)
402cc永利登录主页科技:布袋除尘器除尘布袋材质选择分析(上)
402cc永利登录主页科技:脱硝催化剂的再生技术浅析(三)
402cc永利登录主页科技:脱硝催化剂的再生技术浅析(二)
402cc永利登录主页科技:除尘布袋出现冒烟尘具体情况梳理(下)
402cc永利登录主页科技:脱硝催化剂的再生技术浅析(一)
402cc永利登录主页科技:除尘布袋出现冒烟尘具体情况梳理(上)
402cc永利登录主页科技:脱硝催化剂的种类介绍分析(下)
402cc永利登录主页科技:浅议如何选择适合工况的除尘布袋
2021年新站高新区第五届劳动和技能竞赛暨402cc永利登录主页科技“催化剂组装技能竞赛”火热开赛
402cc永利登录主页科技:脱硝催化剂的种类介绍分析(上)
402cc永利登录主页科技:布袋除尘器除尘布袋使用圆形布袋益处分析
呵护女性 关注健康——402cc永利登录主页科技特邀知名专家开展健康知识讲座
402cc永利登录主页科技:脱硝催化剂的影响因素和选型浅析(五)
402cc永利登录主页科技:锅炉除尘器除尘布袋的选择要领分析
402cc永利登录主页科技:脱硝催化剂的影响因素和选型浅析(四)
402cc永利登录主页科技:各种布袋除尘器滤袋材料的性能分析(下)
402cc永利登录主页科技:脱硝催化剂的影响因素和选型浅析(三)
402cc永利登录主页科技:各种布袋除尘器滤袋材料的性能分析(中)
2021长三角一体化院士论坛开幕 402cc永利登录主页科技徐辉董事长等出席
市经信局赴402cc永利登录主页科技开展大调研活动
402cc永利登录主页科技:脱硝催化剂的影响因素和选型浅析(二)
402cc永利登录主页科技:延长除尘布袋寿命的措施浅析
402cc永利登录主页科技:脱硝催化剂的影响因素和选型浅析(一)
402cc永利登录主页科技:不同材质除尘布袋材料的性能分析(上)
402cc永利登录主页科技:低温脱硝催化剂关键技术及发展前景分析(六)
402cc永利登录主页科技:除尘布袋材质分析(下)
402cc永利登录主页科技:低温脱硝催化剂关键技术及发展前景分析(五)
402cc永利登录主页科技:除尘布袋材质分析(上)
402cc永利登录主页科技:低温脱硝催化剂关键技术及发展前景分析(四)
402cc永利登录主页科技:除尘布袋在水泥行业的应用
402cc永利登录主页科技:低温脱硝催化剂关键技术及发展前景分析(三)
402cc永利登录主页科技:锅炉除尘布袋的清理方式浅析
402cc永利登录主页科技:布袋除尘器(除尘布袋)在水泥行业中的应用发展历程
402cc永利登录主页科技:低温脱硝催化剂关键技术及发展前景分析(二)
402cc永利登录主页科技:低温脱硝催化剂关键技术及发展前景分析(一)
402cc永利登录主页科技:不同材质除尘布袋耐高温性能分析
402cc永利登录主页科技:浅谈脱硝催化剂再生方式
402cc永利登录主页科技:布袋除尘器除尘滤袋损坏分析
402cc永利登录主页科技:脱硝催化剂积灰、磨损等问题解决方法探析
402cc永利登录主页科技:除尘布袋更换安装办法及注意事项
402cc永利登录主页科技:低温SCR脱硝催化剂高效与节能介绍
402cc永利登录主页科技:垃圾焚烧炉除尘布袋除尘技术分析(四)
402cc永利登录主页资讯:推进校企合作 加快产教融合 精准培育人才
402cc永利登录主页科技:垃圾焚烧炉除尘布袋除尘技术分析(四)
402cc永利登录主页科技:垃圾焚烧炉除尘布袋除尘技术分析(三)
402cc永利登录主页科技:失活SCR脱硝催化剂处理技术进展浅析(三)
402cc永利登录主页科技:垃圾焚烧炉除尘布袋除尘技术分析(二)
402cc永利登录主页科技:失活SCR脱硝催化剂处理技术进展浅析(二)
402cc永利登录主页科技:垃圾焚烧炉除尘布袋除尘技术分析(一)
402cc永利登录主页科技:高温烟气除尘应用金属纤维滤袋效果更好
402cc永利登录主页科技:失活SCR脱硝催化剂处理技术进展浅析(一)
以光之名 护你前行——402cc永利登录主页科技为合肥新站寿春实验中学捐赠1000套反光服
402cc永利登录主页科技:褶皱式除尘布袋主要技术浅析(二)
402cc永利登录主页科技:褶皱式除尘布袋主要技术浅析(一)
402cc永利登录主页科技:SCR脱硝催化剂知识介绍(二)
402cc永利登录主页科技:除尘布袋“糊袋”和“烧袋”分不清?我来教你!
402cc永利登录主页科技:SCR脱硝催化剂知识介绍(一)
402cc永利登录主页科技:除尘布袋小常识介绍
402cc永利登录主页科技:SCR脱硝催化剂运行使用需注意事项
402cc永利登录主页科技:除尘布袋破损的原因浅析
402cc永利登录主页科技:脱硝催化剂的选型与设计浅析(下)
元探科技;除尘布袋的作用?
402cc永利登录主页科技:除尘布袋结构以及使用寿命浅析
402cc永利登录主页科技:脱硝催化剂的选型与设计浅析(上)
402cc永利登录主页科技:低温烟气脱硝催化剂浅析
402cc永利登录主页科技:燃煤(生物质)锅炉布袋除尘器滤袋材质的选择
402cc永利登录主页科技:哇,除尘布袋原来是这样安装的
402cc永利登录主页科技:脱硝催化剂延缓衰老一种方法介绍
402cc永利登录主页科技:生物质锅炉烟气SCR脱硝催化剂行业分析
402cc永利登录主页科技:除尘布袋基本知识介绍
402cc永利登录主页科技:脱硝催化剂的性能指标浅析
402cc永利登录主页科技:如何选择适合工况的除尘布袋
对话402cc永利登录主页科技 布局碳中和赛道,联手中科院产学研合作
402cc永利登录主页科技:SCR脱硝催化剂行业浅析
402cc永利登录主页科技:除尘布袋“糊”袋的原因及处理(下)
402cc永利登录主页科技:除尘布袋“糊”袋的原因及处理(上)
402cc永利登录主页科技:燃煤电厂脱硝催化剂全寿命管理模式研究(下)
402cc永利登录主页科技:除尘滤袋覆膜后主要应用行业
402cc永利登录主页科技:燃煤电厂脱硝催化剂全寿命管理模式研究(上)
这个企业很赞!为职工子女发放升学奖学金
402cc永利登录主页劳模 | 李婷婷:初心映照蜕变人生
402cc永利登录主页科技:PTFE除尘滤滤袋的优异性能分析
402cc永利登录主页科技:SCR脱硝催化剂失活及其原因分析
402cc永利登录主页科技:运行中影响除尘布袋使用寿命的因素(下)
402cc永利登录主页科技:SCR脱硝催化剂抗碱中毒和抗堵性能分析和探讨(下)
402cc永利登录主页科技:运行中影响除尘布袋使用寿命的因素(上)
402cc永利登录主页科技:SCR脱硝催化剂抗碱中毒和抗堵性能分析和探讨(中)
402cc永利登录主页科技:除尘布袋延长使用寿命分析
402cc永利登录主页科技:脱硝催化剂堵塞和损坏的原因分析(上)
402cc永利登录主页科技:低温SCR脱硝催化剂高效与节能浅(下)
健康生活 快乐运动——“402cc永利登录主页半马赛”开跑啦!
402cc永利登录主页科技:低温SCR脱硝催化剂高效与节能浅析(上)
402cc永利登录主页科技:燃煤电厂袋式除尘滤袋破损原因分析(五)
402cc永利登录主页科技隆重召开科学技术协会成立大会暨第一次代表大会
合肥市妇联第一调研组赴402cc永利登录主页科技调研指导
402cc永利登录主页科技:燃煤电厂袋式除尘滤袋破损原因分析(四)
402cc永利登录主页科技:蜂窝式脱硝催化剂再生技术相关情况(四)
402cc永利登录主页科技(688659.SH)业绩解读:乘风而起,一体化纵深布局迎来“戴维斯双击”
402cc永利登录主页科技:蜂窝式脱硝催化剂再生技术相关情况(三)
402cc永利登录主页科技:燃煤电厂袋式除尘滤袋破损原因分析(三)
402cc永利登录主页科技:VOCs污染物治理复杂性
402cc永利登录主页科技:燃煤电厂袋式除尘滤袋破损原因分析(二)
402cc永利登录主页科技:燃煤电厂袋式除尘滤袋破损原因分析(一)
402cc永利登录主页科技:蜂窝式脱硝催化剂再生技术相关情况(二)
402cc永利登录主页科技:蜂窝式脱硝催化剂再生技术相关情况(一)
402cc永利登录主页科技:除尘滤袋在钢铁行业的应用(下)
402cc永利登录主页科技(688659.SH)上半年扣非净利同比大增418.09% 大力开拓非电市场
402cc永利登录主页科技:除尘滤袋在钢铁行业的应用(上)
402cc永利登录主页科技:国内外SCR脱硝催化剂发展概况(下)
402cc永利登录主页科技:国内外SCR脱硝催化剂发展概况(中)
402cc永利登录主页科技除尘滤袋“井喷”高速发展迎百亿市场规模
402cc永利登录主页科技:国内外SCR脱硝催化剂发展概况(上)
402cc永利登录主页科技除尘滤袋的磨损分析,及故障排查
402cc永利登录主页科技高温烟气除尘用金属纤维滤袋
402cc永利登录主页科技浅谈废脱硝催化剂再生产业价值可期
402cc永利登录主页科技SCR 脱硝反应的基本情况介绍(下)
402cc永利登录主页科技影响滤袋除尘效率的因素分析
402cc永利登录主页科技SCR 脱硝反应的基本情况介绍(上)
402cc永利登录主页科技:除尘滤袋的材质分类
402cc永利登录主页科技:如何让热电厂的除尘滤袋更耐用
402cc永利登录主页技术分享PI纤维与P84纤维
402cc永利登录主页科技除尘滤袋使用及保养
402cc永利登录主页科技SCR脱硝催化剂介绍二
402cc永利登录主页科技SCR脱硝催化剂介绍!
402cc永利登录主页科技除尘滤袋基本知识普及
402cc永利登录主页科技钢铁行业脱硝催化剂发展方向.
402cc永利登录主页科技脱硝催化剂的基本知识普及(下)
九三学社辽宁省委调研组到402cc永利登录主页科技参观调研
祝贺!合肥市生态环境保护协会成立
402cc永利登录主页科技脱硝催化剂的基本知识普及(上)
402cc永利登录主页科技为全体员工定做专属鞋履
402cc永利登录主页科技:工厂烟尘排放需要高质量的PTFE滤袋
402cc永利登录主页技术分享 | 垃圾焚烧滤料简析
402cc永利登录主页热点 | 捐款5000万鸿星尔克为什么感动这么多人
撒花!又一团体标准审查顺利通过
402cc永利登录主页科技除尘滤袋 袋式除尘器滤袋失效原因分析(下)
402cc永利登录主页科技除尘滤袋 袋式除尘器滤袋失效原因分析(上)
Wow!国家第三批专精特新小巨人企业名单有Ta
402cc永利登录主页科技除尘滤袋损坏原因浅析
402cc永利登录主页科技除尘滤袋系列 除尘滤袋厂家教您如何维护滤袋使用寿命
402cc永利登录主页科技脱硝催化剂系列 脱硝催化剂是否需要定期更换?
402cc永利登录主页科技PTFE除尘滤袋的应用场合
402cc永利登录主页科技脱硝催化剂系列 如何应对电厂脱硝催化剂频繁堵塞和损坏?
402cc永利登录主页科技除尘器除尘效果差,滤袋选对了吗?
402cc永利登录主页科技脱硝催化剂系列 催化剂的寿命管理(五)
402cc永利登录主页科技布袋除尘器常见故障及原因分析(下)
402cc永利登录主页科技 | 首届国际新材料产业大会释放了哪些信号?
402cc永利登录主页科技脱硝催化剂系列 催化剂的寿命管理(四)
402cc永利登录主页科技布袋除尘器常见故障及原因分析(上)
402cc永利登录主页科技脱硝催化剂系列 催化剂的寿命管理(三)
402cc永利登录主页科技除尘滤袋系列 降低滤袋成本,这样做!
助力实现碳中和!402cc永利登录主页科技亮相日照钢铁展
402cc永利登录主页科技滤袋系列 褶皱滤袋的性能
402cc永利登录主页科技脱硝催化剂系列 催化剂的寿命管理(二)
402cc永利登录主页科技脱硝催化剂系列 催化剂的寿命管理(一)
402cc永利登录主页科技除尘滤袋系列 TP滤料及其性能介绍
402cc永利登录主页科技脱硝催化剂系列 脱硝催化剂性能检测方法汇总
402cc永利登录主页科技除尘滤袋系列 滤料浸渍技术
402cc永利登录主页科技-聚乳酸制备工艺
402cc永利登录主页科技脱硝催化剂系列 SCR脱硝系统运行注意事项
402cc永利登录主页科技除尘滤袋系列 除尘滤袋后处理工艺(二)
402cc永利登录主页科技:“碳中和”为啥能拯救地球?萌娃们争做地球环保小卫士
402cc永利登录主页科技除尘滤袋系列 除尘滤袋后处理工艺(一)
402cc永利登录主页科技脱硝催化剂系列 SCR脱硝反应装置布置方式
402cc永利登录主页科技脱硝催化剂系列 VTi系脱硝催化剂基础知识介绍(二)
402cc永利登录主页科技助力碳中和的降碳方案(五)
402cc永利登录主页科技脱硝催化剂系列 VTi系脱硝催化剂基础知识介绍(一)
402cc永利登录主页科技:助力碳中和的降碳方案(四)
402cc永利登录主页科技助力碳中和的降碳方案(三)
402cc永利登录主页科技【碳中和路径分析】经济社会的系统性变革
402cc永利登录主页科技:20个低碳试点城市,北上广深有望率先“碳达峰”
402cc永利登录主页科技:助力碳中和的降碳方案(二)
402cc永利登录主页科技脱硝催化剂系列 如何根据参数设置设计催化剂最优方案
402cc永利登录主页科技除尘滤袋系列 除尘滤袋怎么选?这些知识要了解!
402cc永利登录主页科技脱硝催化剂系列 石灰窑SCR脱硝催化剂技术要点
402cc永利登录主页科技除尘滤袋系列 滤料基础知识详解(下篇)
402cc永利登录主页科技助力碳中和的降碳方案(一)
402cc永利登录主页科技除尘滤袋系列 滤料基础知识详解(中篇)
402cc永利登录主页科技除尘滤袋系列 滤料基础知识详解(上篇)
402cc永利登录主页科技脱硝催化剂系列 SNCR脱硝系统分析
402cc永利登录主页科技参加第四届中国水泥超洁净排放技术交流大会
402cc永利登录主页科技脱硝催化剂系列 | SCR脱硝系统分析
“碳中和”背景下:钢铁行业低温脱硝碳减排路径剖析
省委书记批示、省长讲话,一场“业务培训”为何获得这般重视?
402cc永利登录主页科技除尘滤袋系列 袋式除尘器过滤原理
402cc永利登录主页科技脱硝催化剂系列 失效催化剂处理方式
2020年度“质量标杆“企业名单出炉 402cc永利登录主页科技榜上有名
新型储能迎新政策,暂停新建大型动力电池梯次利用储能项目
生态环境部委托多个机构开展建材、有色、钢铁行业碳排放权交易相关工作
深度解读丨什么是碳交易?如何进行碳交易?
402cc永利登录主页科技脱硝催化剂系列 从化学角度分析催化剂失效及其应对策略
402cc永利登录主页科技除尘滤袋系列 PTFE除尘滤袋性能介绍
零碳革命,一场“85万亿”美元的生意
402cc永利登录主页科技脱硝催化剂系列 水泥窑SCR脱硝催化剂技术难点分析
402cc永利登录主页科技除尘滤袋系列 P84除尘滤袋特点及性能介绍
402cc永利登录主页科技脱硝催化剂系列 从物理角度分析催化剂失效及其应对策略
救赎与超越:展望中国的零碳新工业革命 || 大视野
402cc永利登录主页科技除尘滤袋系列 氟美斯滤袋适用工况
省生态环境厅副厅长、一级巡视员罗宏赴合肥新站高新区调研节能环保企业
402cc永利登录主页科技除尘布袋系列 除尘布袋性能检测知识百科
402cc永利登录主页科技脱硝催化剂系列 脱硝催化剂的四大性能指标之两大参数
402cc永利登录主页科技除尘布袋系列 滤料覆膜技术
402cc永利登录主页科技脱硝催化剂系列 脱硝催化剂的四大性能指标之工艺性能与化学成分
402cc永利登录主页科技:除尘布袋系列 除尘布袋的使用周期及更换步骤
402cc永利登录主页科技:脱硝催化剂系列 抗碱金属SCR脱硝催化剂技术要点
402cc永利登录主页科技:脱硝催化剂系列 中低温SCR脱硝催化剂的介绍
402cc永利登录主页科技:除尘布袋系列 这样做,可有效延长除尘布袋的使用寿命
安徽省生态环境厅副厅长罗宏一行莅临402cc永利登录主页科技调研指导
402cc永利登录主页科技隆重举行综合楼A楼及人防地下车库工程开工典礼仪式
重磅!2021年省生态环境保护督察工作启动会议召开
四川出台省属企业碳达峰碳中和指导意见
402cc永利登录主页科技:关注废旧催化剂,引领环保新方向
402cc永利登录主页科技:除尘滤袋行业 常用纤维怎么选?
402cc永利登录主页科技召开 “质量之星/标杆”活动总结表彰大会
安徽最新环保产业规划出炉!拟组建安徽环保产业集团!
6月下半月全国空气质量预报会商结果公布
PPS除尘布袋
P84除尘布袋
PTFE除尘布袋
PTFE+PPS除尘布袋
PTFE+P84除尘布袋
涤纶除尘布袋
亚克力覆膜除尘布袋
氟美斯除尘布袋
NOMEX(美塔斯)
402cc永利登录主页科技脱硝催化剂系列:SNCR与SCR脱硝技术对比
402cc永利登录主页科技除尘布袋系列:浅谈除尘布袋选择、保养及使用范围
长江流域生态环境保护成效如何?看这份报告怎么说
云南野象出圈的背后,是人与野生动物的和谐相处之道
华为出手危废领域,推出固废智能体解决方案!
生态文明建设开新局 环境产业谋新突破
贺克斌:碳中和是一场广泛而深刻的系统性变革
除尘脱硝一体化滤袋
402cc永利登录主页科技董事长徐辉先生出席“加快发展绿色金融,助力碳达峰碳中和”研讨会
又是一年臭氧污染高发期 VOCs防治工作已就绪
环境时评丨生态环境志愿服务工作有了行动纲领
保卫蓝天 幸福满满——我国大气污染治理的绿色答卷
清新环境20周年再出发 开拓节能减排领域“新蓝海”
生态环境部:进一步强化降碳的刚性举措
“APEC蓝” “阅兵蓝”等会议蓝是治标不治本吗?
解读丨如何破解危废收集“最后一公里”难题
六五环境日国家主场活动:从三江之源出发,书写“大地美人”
环保人为中高考按下“静音键”
加强生态环境保护 建设人与自然和谐共生的美丽家园
专家视点 | 碳中和超百万亿元投资从哪来投向哪?
绿茵尽展风采 增添员工活力——“402cc永利登录主页”杯足球友谊赛激情上演
专家解读 | 《关于推动生态环境志愿服务发展的指导意见》的解读
六五环境日 | 安徽发布2020年环境状况公报
贺克斌:几十万人联动实现“奥运蓝”
402cc永利登录主页科技董事长徐辉一行前往国舜集团交流
你的环评文件合格了吗?看看生态环境部的审查通报
京津冀及周边地区大气污染联防联控政策效果如何?
安徽:生态优先,推进经济社会发展全面绿色转型
保卫蓝天 幸福满满(“绿色答卷”)
涉及六大行业!生态环境部发文加强“两高”项目源头防控
生态环境部发布6月上半月全国空气质量预报会商结果
解读 | 依法依规推动中央生态环境保护督察向纵深发展
生态环境部:到2025年环境信息强制性披露制度基本形成
幸福402cc永利登录主页 幸福下午茶 幸福生日会
碳中和背景下中国中长期空气质量改善路径
【环保大事件】生态环境部公布重点排污单位自动监控弄虚作假查处典型案例
【环保清风】以高质量党建推动高质量发展
生态环境部一周要闻(5.23-5.29)
防患于未“燃” 402cc永利登录主页科技开展消防应急演练
世界环境司法大会在云南昆明开幕 周强出席并致辞
「环保科普」大气污染有啥表现?
高规格!碳达峰碳中和工作领导小组首次亮相
环保有妙招!来看看西安保卫蓝天的“秘密武器”
秋冬季前 唐山钢企将关停12座高炉、8座转炉、29台烧结机!
402cc永利登录主页科技亮相第二十届中国国际冶金工业展览会
中央生态环境保护督察办公室有关负责同志就《生态环境保护专项督察办法》答记者问
中央生态环境保护督察办公室印发实施《生态环境保护专项督察办法》
“买碳”,你准备好了吗?
402cc永利登录主页科技(688659.SH)拟斥10亿元投资设立新材料循环产业园
全国碳市场启动进入倒计时,40年间碳价或冲2000高位
盘点:31个省市“双碳”目标及规划
402cc永利登录主页科技人力资源数字化项目启动会顺利召开
环境监测如何做到先行灵敏准确?
全国23个省市“碳达峰行动”政策汇总
全国人大常委会今年将监督哪些环境问题?
中小企业节能降碳意愿如何调动?
“碳中和”让绿色产业迎来新风口
VOCs专项检查查什么?常见问题有哪些?
从环保市场的兴衰,看碳市场能否做大做强
市委统战部王华臣副部长来402cc永利登录主页科技调研指导
严控“两高”项目 央地政策密集出台
国家统计局:实现碳达峰、碳中和方面压力较大
让运动成为一种习惯-“402cc永利登录主页半马赛”开跑啦~
大气污染防治应减少工业水汽和氨排放
于勇眼中的钢铁碳中和三大实现路径
周小川:建立碳市场需要回答的若干问题
中央环保督察频繁通报,背后蕴藏哪些产业风险与机遇?
从经济学的角度理解低碳与环保
中央环保督察频繁通报,背后蕴藏哪些产业风险与机遇?
全市非公经济和社会组织党建第二季度工作例会在新站召开!
“30?60”双碳目标下我国能源系统减排路径研究
碳达峰碳中和目标下 煤化工路向何方?
环保产业站上减碳“新风口”
碳达峰碳中和目标下 化工产业风口在哪儿?
碳达峰碳中和目标下 钢铁行业碳减排压力明显
工业园区制造了31%的碳排放量 成碳减排关键靶点
中央政治局会议首提碳达峰碳中和 透露哪些信号?
二氧化碳的“捕捉”与“封存”
碳排放超全国总量74% 六大行业协会按下碳排放管理员人才培育启动键
生态环境部今年将开展四项专项执法
碳中和手册:概念、现状与政策
碳交易如何“奖励先进 惩戒落后”?
幸福402cc永利登录主页-让我们一起相约美好 看繁花似锦
这些“跨轮”环境问题为何不能整改到位?
“碳中和”相关中央、地方政策及重点领域政策
三位“神秘”客人出席这个政府议事会
402cc永利登录主页科技与安徽职业技术学院校企合作成功签约
加快构建实现碳中和目标长效机制
蓝天碧水保卫战成果如何?看这份报告怎么说
全球碳排放格局和中国的挑战
安徽“十四五”规划发布!生态环保目标任务已明确!
新站高新区庆祝“五一”国际劳动节大会召开 402cc永利登录主页科技硕果累累
“碳中和”情境下化工企业如何扩产
碳减排,我们一直在行动
一季度空气质量明显下降 保蓝天应从何处发力?
第二轮第三批中央生态环境保护督察进入下沉工作阶段
402cc永利登录主页科技董事长徐辉先生被聘为合肥工业大学能源动力工程博士生导师
402cc永利登录主页科技应邀参加第22届中国环博会
聚焦金融支持碳中和目标
“碳中和”孕育新机 碳监测如日方升
创新数字引擎 推进数字化治理新发展
习近平再次强调“双碳”目标
杜祥琬院士:有些观点对“碳达峰碳中和”存在误解
国外碳中和的法律政策和实施行动
资本的心动“十四五” 同纬度剖析环保企业发展现状
实现碳中和不能一窝蜂发展绿色能源
新能源技术是实现碳达峰碳中和的必然路径
环保政策风向何去何从?
省委、省政府表彰!新站这些个人和企业上榜!
有色冶炼烟气脱硝技术现状及展望
“碳中和”在中国爆红:热闹背后的冷思考
碳达峰国家特征及对我国的启示
人民日报:深入打好污染防治攻坚战
划重点了!习近平总书记曾对被督察8省区提出哪些“考点”?
自然资源部:推动建立“田长制” 压实耕地保护属地监管责任
安徽表彰100位优秀民营企业家和100家优秀民营企业
第二轮第三批中央生态环境保护督察全部实现督察进驻
一篇文章让你了解碳交易的前世今生
安徽优秀民营企业家、优秀民营企业“双百”名单出炉
安徽表彰百位优秀民营企业家和百家优秀民企
中央生态环保督察有哪些新变化?
明年我国节能环保产业产值将突破10万亿元
喜讯!402cc永利登录主页科技总经理梁燕被授予“安徽省优秀民营企业家”称号
王淑娟:碳捕集和封存对实现碳减排具有重要的战略意义
碳中和背景下 钢铁瘦身“回头看”
市总工会赴新站企业实地调研“合肥工匠”候选人创新成果!
一篇文章让你了解碳交易的前世今生
环保执法方式重大转变!环保码、用电量、废水流量成执法线索
省生态环境厅副厅长、一级巡视员罗宏赴上海开展节能环保产业双招双引活动
402cc永利登录主页科技:“优势产品+延伸服务”聚焦环保减排红利
402cc永利登录主页科技:“优势产品+延伸服务”聚焦环保减排红利
明年我国节能环保产业产值将突破10万亿元
大气污染治理多项工作进一步深化
402cc永利登录主页科技3月31日成功登陆A股科创板
钢铁企业超低排放有哪些问题?
降碳促钢铁行业重新洗牌
402cc永利登录主页科技IPO:技术突出客户优质 节能环保新材料前景可期
安徽:长江淮河等四条生态廊道五年将增绿近40万亩
循环经济对于实现气候目标的重要性
402cc永利登录主页科技(股票代码:688659)3月31日成功登陆A股科创板
专注除尘及 SCR 脱硝402cc永利登录主页科技
402cc永利登录主页科技:402cc永利登录主页科技首次公开发行股票科创板上市公告书
“十四五”:生态环保政策将更具针对性灵活性
碳达峰碳中和目标引领全面绿色转型
各地节能环保“钱袋子”更鼓了
实现碳中和 中国是认真的
安徽402cc永利登录主页环保科技股份有限公司首次公开发行股票并在科创板上市发行结果公告
安徽402cc永利登录主页科技:打造节能环保新材料行业领军者
我们正站在钢铁行业新繁荣的起点
人民日报:绿色发展如何迈上新台阶?
十四五”期间将尽可能消除人为造成的重污染天气
关于我国钢铁工业碳达峰、碳中和的几点思考
推进碳金融助力实现碳达峰碳中和目标
中国碳达峰、碳中和研究报告出炉
致力“双碳”目标,黄润秋提出5个重点,3个倡议
安徽402cc永利登录主页环保科技有限公司---守卫安徽的蓝天
要求更“刚”!碳达峰碳中和倒逼钢铁行业高质量发展
专家解读:大气污染防治——中国敢啃“硬骨头”
402cc永利登录主页科技市值估值分析+炒作可能28
安徽402cc永利登录主页环保科技股份有限公司首次公开发行股票并在科创板上市发行公告
环保板块行情上涨 顶层补位+碳中和风口落下重锤
应对重污染天气不能做表面文章
402cc永利登录主页科技潜心研发 力争成为环保节能新材料标杆性制造商
政策利好频出 环保板块大涨 机构称估值修复趋势确立
烧结机烟气超低排放技术取舍浅析
垃圾焚烧烟气治理行业研究
402cc永利登录主页科技梁燕:成为下游企业 实现碳中和的助力者
402cc永利登录主页科技:深耕减污降碳协同治理领域 助力实现“碳中和”宏伟目标
生态环境部:要抓紧编制2030年前二氧化碳排放达峰行动方案
我国“碳中和”有多难
垃圾焚烧发电行业如何做到“华丽转身”?
环保“紧箍咒”来了
安徽省科学家协会党委书记戴建华一行莅临402cc永利登录主页科技调研指导
中小微企业数字化转型如何开局“十四五”
“十四五”三大环保势力齐发力 中小环保企业如何突围?
全国两会代表委员谈思路、明举措 突出减污降碳 起步即要冲刺
开局之年攻坚战如何打?
实化、量化、细化碳达峰和碳中和工作
习近平总书记连续9年在两会上阐述生态文明,都说了啥?
如期实现碳中和碳达峰怎么干?王路委员这样建议
“碳达峰”“碳中和”来了 万亿级市场红利令人期待
全国两会上,哪些环境法治热点问题受关注?
致敬402cc永利登录主页女神:愿您所期皆所念,所念皆如愿!
环保板块站上风口 11家环保公司累计涨幅超10%
环保产业如何以降碳为总抓手?
中国环境报评论员:凝聚建设美丽中国的强大力量
3.0 绿色产业时代已来临 环境产业该如何把握机会
十四五环保产业怎么做!六大趋势告诉你……
两会前瞻|环保领域赛道:固废处理处于高速发展态势
长达40年的投资机遇?“碳中和”概念股集体起舞
环保产业迎来新一轮重要窗口期!碳中和目标下,上市公司和专家这么看
中国环境报评论员:凝聚建设美丽中国的强大力量
企业和个人如何参与碳中和
新站高新区“双线”发力缓解“用工荒”
合肥新站平板显示产业基地5万多蓝领朋友云端闹元宵
合肥:5万多蓝领朋友“云端”闹元宵
地方两会释放信号 强化环保产业发展
看!你关心的大气污染防治最新情况在这里
划重点丨全国生态环境保护工作会议定了这些大事!
好消息!安徽又有一家公司登陆科创板!
山东深刻解读“十四五”规划 9大环保信号请收悉
“十四五”环保宏观政策基本定调:承上启下、稳定过渡
环保行业:绿色发展顶层规划出台
碳中和或成“两会”热点议题
“十四五”首份中央一号文件中有哪些生态环境要点?以生态环保助推乡村振兴
国务院关于加快建立健全绿色低碳循环发展经济体系的指导意见
李俊峰:我们必须加入全球碳中和大潮
2021年天津市生态环境保护工作会议召开 明确“十四五”生态环境保护工作重点任务
从年度十大并购案看环保行业未来并购趋势
时代潮流 碳减排视角下的环保行业担当与使命
两会前瞻丨两会召开在即 环保行业关注度提升
垃圾焚烧行业研究:政策风险释放完毕 行业配置时机已至
2021年生态环保工作都有啥重点任务?
十四五期间我国节能环保产业发展趋势特征分析
新站高新区总工会为402cc永利登录主页科技周冠辰蓝领创新工作室授牌
深耕多年、殊荣不断,402cc永利登录主页科技上市迎来新起点
碳达峰成各地“十四五”关键词 哪些省份提出率先达峰目标?
碳达峰成共同目标,履职担责细化措施
解读“十四五”行业主要任务之深入实施绿色发展战略
最新!工信部谈我国生物降解塑料产业现状、问题及对策
科技部印发《国家高新区绿色发展专项行动实施方案》
生态环境部部长黄润秋在2021年全国生态环境保护工作会议上的工作报告
碳约束下 钢铁行业兼并重组将提速
推进碳达峰 将从何处发力?专家:需控制水泥等高耗能产业扩张
VOCs防治将成为污染控制舞台的“主角”之一
文字实录|生态环境部2021年首场例行新闻发布会
专家视点丨胡鞍钢:中国实现2030年前碳达峰目标及主要途径
专访中国工程院院士贺克斌:大气污染防治 减排降碳要协同
重点解读:“十四五”生态环境保护目标、任务与实现路径
国资占领高地 民企图生存——环保市场的新变革
碳市场即将全面开启 千亿级“蛋糕”可期
专家视角 | 中国生态环境信息化:30年历程回顾与展望
2020年中国环保产业市场现状及区域竞争格局分析 南方环保企业发展领先
2020年环境监测行业发展评述和2021年发展展望
全国生态环境保护工作会议召开 部署2021年八大重点任务
刷新 翻看 我 关注 搜索 实时 疫情 环保行业发展趋势分析
环保行业发展趋势分析
九三学社合肥市委走访社员企业402cc永利登录主页科技
中国碳市场2020年度总结:实现碳中和目标的穿云箭
2020年脱硫脱硝行业发展评述和2021年发展展望
危险废物焚烧污染控制标准及技术探讨
生态环境部:2020年中国环保产业发展状况报告
《高炉烟气通风除尘技术规范》等六项行业标准通过审定
国家发展改革委办公厅关于建立全国基础设施领域不动产投资信托基金(REITs)试点项目库的通知
2021年中国环保行业市场现状分析:行业快速发展
《垃圾焚烧发电行业专项整治效果评估报告》发布
推动环境协同治理 共同建设绿色美丽长江三角洲
2021年中国危废处置行业存在问题及发展前景预测分析
一文看懂危险废物处置与资源环境循环经济模式之间的关系
大气污染治理要抓好统筹协同控制
催化剂政策及环境
生态环境部:抓紧制定2030年前碳达峰行动方案,对地方有何影响?
张龙强:中国钢铁将迎来“三个全面”的关键十年
环保行业深度报告:重点关注垃圾焚烧、环卫服务
“十四五”治气纵览4大风向标
生态环境部:废止、修改部分生态环境规章和规范性文件
绿色低碳改造 哪些行业将成为重点?
焦化行业“十四五”发展规划纲要
2020年VOCs减排控制行业发展评述和2021年发展展望
2021年中国固废处理行业市场现状分析:处置率略上升
2020年中国绿色产业园发展现状分析 “六大产业”+“31个示范基地”引领发展
2020年袋式除尘行业发展评述和2021年发展展望
“十四五”环保工作的一个重大变化 值得关注!
环保产业“逆向混改潮”下 国资与民企“联姻”现况
生态环境部公布《碳排放权交易管理办法(试行)》
2项钢铁行业大气污染物排放标准获修订
“十三五”完满收官 展望固废行业“十四五”开篇从5大关注点说起
2020年环保产业十件大事
大气治理行业政策及环境分析
关注!钢铁行业烟气治理向何处去?
新闻联播报道:如何开展碳达峰行动?
生态环境部部长黄润秋为“十四五”环境保护划重点
安徽402cc永利登录主页环保科技股份有限公司2021新年祝福
402cc永利登录主页科技荣获2020年中国循环经济协会科学技术奖三等奖
重磅!新站这五家企业获评2020中国隐形独角兽500强!
402cc永利登录主页科技两项研发项目荣获合肥市第六届职工技术创新成果
合肥学院人工智能与大数据学院李红教授一行莅临402cc永利登录主页科技进行学术交流
安徽又一企业科创板上市过会
402cc永利登录主页环保顺利过会 打造中国环保行业旗舰品牌
402cc永利登录主页环保顺利过会 打造中国环保行业旗舰品牌
热烈祝贺402cc永利登录主页科技成功过会科创板!
402cc永利登录主页科技 | 合肥学院生物食品与环境学院俞志敏院长一行来司交流参观
上交所:昀冢科技、402cc永利登录主页科技科创板首发11月6日上会
402cc永利登录主页科技|智慧环保行业发展环境分析
402cc永利登录主页科技|降低水泥窑氨水使用量的几点技术改造
402cc永利登录主页科技 | 大气污染防治玩出新花样 这个板块估值高达千亿级
402cc永利登录主页科技 | 固废处置产业大风已起 多板块开启万亿级市场空间
402cc永利登录主页科技 | 100000亿环保市场加速变革 绝地反击的民企接下来将迎来什么
合肥市经济和信息化局王十朋一行莅临402cc永利登录主页科技调研指导
FFP2/FFP3熔喷布已在402cc永利登录主页科技量产
“双保险”加持!毕业求职“不走寻常路”?
402cc永利登录主页科技梁燕:投身环保 不负时代使命
找原料 找市场 化危为机促发展 奋进迈向新一站
实至名归 三名新站巾帼获评合肥市三八红旗手
安徽下好创新先手棋 增强经济“抗压性”“反弹力”
安徽下好创新先手棋 增强经济“抗压性”“反弹力”
402cc永利登录主页科技研发的新材料得到政府与媒体的关注与肯定
402cc永利登录主页科技研制出的纳米膜材料得到安徽省经信厅领导的肯定
402cc永利登录主页科技量产医用级熔喷材料
中产协向国家市场监督管理总局建言 华兴集团 402cc永利登录主页科技 苏州耀晨
九三学社合肥市社员徐辉带领402cc永利登录主页科技驰援武汉
世界环境日 | 402cc永利登录主页科技陶瓷纤维滤管助力治理大气污染
402cc永利登录主页科技:沁阳发电分公司1号机组通过168小时试运行
402cc永利登录主页科技:钢铁烧结烟气SCR脱硝技术探讨
业界大咖共商钢铁、焦化行业烟气治理未来之路
安徽402cc永利登录主页 王光应:脱硝催化剂应用技术分析
「402cc永利登录主页科技」如何高效除尘?
高性能膜材料安徽省重点实验室2024年度开放课题申报指南
安徽402cc永利登录主页环保科技股份有限公司2020年危险废物处置和产生情况公示
合肥市新站高新区王主任一行莅临我司参观指导
新站高新区总工会主席季红军一行莅临402cc永利登录主页科技走访调研
402cc永利登录主页科技荣获2020年中国循环经济协会科学技术奖三等奖
402cc永利登录主页科技入选2020中国隐形独角兽500强
安徽402cc永利登录主页环保科技股份有限公司——表层土壤及地下水检测报告
402cc永利登录主页科技第二届安全生产表彰大会圆满结束
402cc永利登录主页科技第三届诗词大会圆满落幕
创新之行 | 402cc永利登录主页科创研究院团队赴中钢天澄交流学习
402cc永利登录主页科技两项新产品通过省级新产品鉴定
402cc永利登录主页科技为新站高新区安徽省制造业创新中心再添新力量!
合肥新站高新区总工会主席季红军一行莅临402cc永利登录主页科技参观指导
安徽省经信厅党组书记、厅长牛弩韬一行莅临402cc永利登录主页科技调研指导
中国石油大学黄国勇教授一行莅临402cc永利登录主页科技考察交流
402cc永利登录主页科技与亿金环保签署战略合作协议
402cc永利登录主页科技两项研发项目荣获合肥市第六届职工技术创新成果
402cc永利登录主页科创研究院获得首次经费支持
创新之行 | 402cc永利登录主页科创研究院团队赴龙净交流学习
合肥学院人工智能与大数据学院李红教授一行莅临402cc永利登录主页科技进行学术交流
热烈祝贺402cc永利登录主页科技成功过会科创板!
创新驱动发展——402cc永利登录主页科技参加中国环境科学学会固体废物分会
402cc永利登录主页健儿尽展风采——新站高新区第八届职工篮球赛开赛
员工生日会 | 用“爱”传递企业文化
402cc永利登录主页科技顺利通过2020年“三体系”年度监督审核及 ISO 450012018标准转版审核
402cc永利登录主页科技上榜!工信部发布2020年环保装备制造业规范条件企业名单
合肥学院生物食品与环境学院俞志敏院长一行来司交流参观
402cc永利登录主页科技2020年度安全生产第一届表彰大会圆满结束
402cc永利登录主页科技上榜“取得国外标准认证或注册的医疗物资生产企业清单”
402cc永利登录主页科创研究院任命周冠辰为总工
2020年新站高新区第四届劳动和技能竞赛暨402cc永利登录主页科技叉车技能比赛圆满结束
402cc永利登录主页科技持续开展校园招聘活动
402cc永利登录主页科技高效除尘滤袋出口蒙古
402cc永利登录主页科技 | 用初心、匠心助力环保行业新发展
迎中秋国庆双节 | 402cc永利登录主页科技祝全体员工节日快乐!
402cc永利登录主页科技上榜“2020年安徽省重点领域补短板产品和关键技术攻关任务企业”
打造狼性团队——402cc永利登录主页科技2020精英训练营圆满结束
员工生日会 | 提升员工的幸福感
强化402cc永利登录主页标准引领 赋能高质量发展
402cc永利登录主页科技云星空项目正式启动
402cc永利登录主页科技董事长徐辉一行前往淮南平圩电厂进行客户回访
合肥市经济和信息化局王十朋一行莅临402cc永利登录主页科技调研指导
402cc永利登录主页科技《口罩用高分子材料复合膜》团体标准初次审定会顺利召开
402cc永利登录主页科技为2020年度员工子女高考升学发放奖学金
科技创新CEO特训营领导莅临402cc永利登录主页科技参观考察
402cc永利登录主页科技前往中科院合肥研究院开展技术交流
CINTE20启幕——402cc永利登录主页科技在产纺展光地展位:E2馆C29等您
2020年新站高新区第四届劳动和技能竞赛暨402cc永利登录主页科技“口罩打包技能竞赛”火热开赛
402cc永利登录主页科技开展消防培训和演练活动
402cc永利登录主页科技PP熔喷布出口韩国 助力疫情防控
402cc永利登录主页科技工会开展“夏送清凉”慰问活动
402cc永利登录主页科技 | 无偿献血,给生命最好的礼物
402cc永利登录主页科技红色七月“榜样的力量”主题演讲比赛圆满结束
402cc永利登录主页科技2020年度质量月拉开帷幕
402cc永利登录主页科技感恩有你——2020年上半年星级员工表彰会
402cc永利登录主页科技2020年“大健康”杯足球友谊赛精彩上演
合肥市新站高新区党工委书记、管委会主任路军一行莅临402cc永利登录主页科技调研
区党工委办公室主任卜红霞一行莅临我司指导党建工作
402cc永利登录主页科技:质量才是决定企业继续发展的基石
投身环保!为建设绿色生态开发区,她勇担时代责任!
安徽省市场监督管理局党组书记、局长韩永生莅临402cc永利登录主页科技调研指导
402cc永利登录主页科技感恩家乡 捐赠口罩助力学校防疫
402cc永利登录主页科技参与制定的《儿童口罩技术规范》国家标准正式发布
安徽省合肥市市场监管局到新站区开展防疫用品认证专项整治
安徽省商务厅副厅长朱丹一行莅临402cc永利登录主页科技调研指导
402cc永利登录主页科技获批二类医疗器械生产许可证!
402cc永利登录主页科技总经理、党支部书记梁燕获评合肥市三八红旗手!
安徽402cc永利登录主页环保科技股份有限公司2019年度社会责任报告公示
疫情防护口罩戴 眼镜无雾又畅快
口罩新风尚--全塑鼻梁条
致张家港沙洲电力--和衷共济 守望相助
402cc永利登录主页科技研制出的纳米膜材料得到省经信厅领导的肯定
老将重新出发-抗菌熔喷布口罩
致平圩电厂--海内存知己 天涯若比邻
合肥新站高新区经贸局局长曾艳一行莅临402cc永利登录主页科技调研指导
合肥市经济和信息化局一行领导莅临402cc永利登录主页科技调研指导
合肥市市场局副局长姜鸿杰一行莅临402cc永利登录主页科技调研指导
“以客为尊,服务永恒”——402cc永利登录主页科技向安徽欣创节能环保捐赠口罩与防护服
安徽省经济和信息化厅厅长牛弩韬一行莅临402cc永利登录主页科技调研指导
黑科技抗菌纳米膜防护口罩已在安徽量产
“病毒无情,人间有爱。”——402cc永利登录主页科技向合肥京东方医院捐赠防护服
祝贺402cc永利登录主页科技研发团队荣获“庐州产业创新团队”荣誉称号
致中钢天澄--相知无远近,万里尚为邻
402cc永利登录主页科技除尘滤袋紧急发往火神山医院
疫情就是命令 防控就是责任——402cc永利登录主页科技在行动!
“嘉年华·畅未来”——402cc永利登录主页科技第十五届年度盛典圆满落幕
“我们的中国梦”文化进万家暨合肥市文化送温暖活动走进402cc永利登录主页科技
402cc永利登录主页科技荣获“合肥市卫生先进单位”称号
“未来·世界”——402cc永利登录主页科技2020年度战略演讲比赛圆满落幕
祝贺402cc永利登录主页科技董事长徐辉先生荣获合肥市统一战线“同心人物”称号
402cc永利登录主页科技徐奎在合肥市职工“五小”活动创新成果评选中荣获二等奖
402cc永利登录主页科技常务副总郑文贤赴日本参加合肥市优秀企业家境外培训班
402cc永利登录主页团队赴青岛参加阿米巴经营管理培训
“珍爱生命,远离火灾”——402cc永利登录主页科技组织开展消防安全知识培训与演习
402cc永利登录主页科技职工紫蓬山休闲之旅圆满结束
面向全球、面向经济主战场——402cc永利登录主页科技经营战略研讨会拉开序幕
402cc永利登录主页科技第二届诗词大会圆满举行
402cc永利登录主页科技副总陈志赴德国参加合肥市优秀企业家境外培训班
402cc永利登录主页科技在2019“北极星杯”十大烟气治理企业评选活动中荣获两项殊荣
“精益402cc永利登录主页 聚力创新”——402cc永利登录主页科技《精益管理(第一期)项目》第一阶段总结大会圆满结束
402cc永利登录主页科技2019年半程马拉松圆满落幕
402cc永利登录主页科技11月员工生日会——关怀常在 祝福永远
安徽402cc永利登录主页环保科技股份有限公司 已公开环境信息
2019年第七届中国水泥节能环保技术交流大会召开 402cc永利登录主页科技受邀参展
402cc永利登录主页科技党支部开展厂区绿化带清理垃圾志愿活动
402cc永利登录主页科技特邀合肥市质量协会秘书长高程华女士为企业领导干部授课
省经信厅领导来我司考察
402cc永利登录主页科技感恩有你——2019年9月星级员工表彰会
402cc永利登录主页科技10月员工生日会——月满金秋 情暖岁月
合肥市质协“质量诊断企业行”第四站:走进安徽402cc永利登录主页科技
402cc永利登录主页科技感恩有你——2019年7-8月星级员工表彰
402cc永利登录主页科技9月员工生日会——收获季节 感恩有你
402cc永利登录主页科技第三届“402cc永利登录主页英才”授勋盛典隆重举行
“凝智思变,创新强企”——402cc永利登录主页科技2019年度创新成果展示
感谢特殊奉献者 助力打赢402cc永利登录主页科技催化剂120天攻坚战
402cc永利登录主页科技参展2019年哈萨克斯坦国际工程机械及矿业展览会(Minningworld - Kazcomak 2019)
“402cc永利登录主页制造”亮相2019世界制造业大会
安徽402cc永利登录主页环保科技股份有限公司土壤污染隐患排查及相关监测报告
402cc永利登录主页科技工会开展“夏送清凉”慰问活动
402cc永利登录主页装备先锋队 | 安全生产 故障预防 敢于挑战 永不止步
402cc永利登录主页科技8月员工生日会——攻坚战上 你我同行
402cc永利登录主页科技感恩有你——2019年6月星级员工表彰会
八一建军节 向402cc永利登录主页军人先锋队致敬!
402cc永利登录主页科技“凝心聚力筑芳华 我与402cc永利登录主页共奋进”主题演讲比赛圆满结束
打造暖心食堂 提升职工幸福指数
402cc永利登录主页科技:中信钙业炉内喷钙脱硫+高温布袋除尘+25孔低温scr脱硝催化剂项目运行良好
凝心聚力拼产量 攻坚一百二十天
2019年新站高新区第三届劳动和技能竞赛暨402cc永利登录主页科技叉车技能比赛
402cc永利登录主页科技7月员工生日会——分享幸福,共享甜蜜。
402cc永利登录主页科技感恩有你——2019年5月星级员工表彰会
烈日很毒,他们很美!致敬汗水中的一线职工!
热烈庆祝安徽402cc永利登录主页环保科技股份有限公司B厂房封顶大吉
402cc永利登录主页科技2019年足球友谊赛圆满落幕
402cc永利登录主页科技 | 世界环境日 我们在行动
402cc永利登录主页科技6月员工生日会——感恩有你 一路相伴
402cc永利登录主页科技赴土耳其参加2019年第二十五届土耳其电力能源展
合肥市投资促进局及六安金安经济开发区领导来我司考察
402cc永利登录主页科技感恩有你——2019年3-4月星级员工表彰会
402cc永利登录主页科技5月员工生日会——温情五月 暖动人心
402cc永利登录主页科技应邀参观韩国国际环境技术展览会ENVEX
参观德国AUTEFA全套针刺生产线、PTFE生产线活动顺利进行
402cc永利登录主页科技2019年五一国际劳动节薄刀峰休闲之旅圆满结束
402cc永利登录主页科技2019年度“五一劳动模范”颁奖典礼隆重举行
精益402cc永利登录主页 聚力创新——402cc永利登录主页科技《精益管理(第一期)》项目启动大会圆满举行
“活力新站 毅路同行”|2019年新站高新区环湖毅行活动圆满举行
402cc永利登录主页科技4月员工生日会——你是最美四月天
402cc永利登录主页科技2019年足球友谊赛圆满结束
402cc永利登录主页科技祝贺光大环保能源(乐山)项目汽机试转运行成功
402cc永利登录主页科技感恩有你——2019年2月星级员工表彰会
第20届中国环博会盛大开幕,402cc永利登录主页科技致力为科技治污提供解决方案
402cc永利登录主页科技参展2019中国-东盟(越南)冶金铸造及金属加工展览会
402cc永利登录主页科技参加2019年第一批职工疗休养活动
热烈欢迎合肥市经信局领导一行来我司参观考察
“安徽工程大学实习基地授牌仪式”隆重举行
热烈欢迎第二十届中国国际水泥技术及装备展业内专家领导莅临402cc永利登录主页科技参观指导
402cc永利登录主页科技3月员工生日会——春意盎然 情系员工
中国水泥协会会长乔龙德先生莅临402cc永利登录主页科技展台参观指导
龙净客户28日来我司参观考察
402cc永利登录主页科技李香茹荣获新站区“优秀女职工”称号
402cc永利登录主页科技参加2019年俄罗斯国际产业用纺织品及非织造布展
安徽省经信厅领导一行来我司参观指导
402cc永利登录主页科技2019年环陶冲湖开春第一跑活动圆满结束
402cc永利登录主页科技参加2019日本东京国际环保展览会N-EXPO
俄罗斯客户来我司参观考察
第二十届中国国际水泥技术及装备展览会期间,402cc永利登录主页环保诚邀您莅临工厂参观考察
植树节 | 402cc永利登录主页科技积极参与新站高新区全民义务植树活动
韩国客户来我司参观考察
三八女神节 | 402cc永利登录主页科技愿你芳华自在,笑靥如花!
“凝智思变,创新强企”——402cc永利登录主页科技第一届创新大会圆满举行
402cc永利登录主页科技代表队参加新站高新区2019年职工拔河比赛
祝贺402cc永利登录主页科技董事长徐辉先生获国家“万人计划”科技创业领军人才殊荣
402cc永利登录主页科技2月员工生日会——奋斗忙碌的时光里 感恩有你
“赢在责任,胜在执行!”——402cc永利登录主页科技团队拓展训练营正式启动!
402cc永利登录主页科技2019年度员工启动大会顺利召开
402cc永利登录主页科技祝愿大家新春快乐、幸福安康!
402cc永利登录主页科技2019新年团拜会隆重启动
402cc永利登录主页科技2019首次竞聘会圆满结束
402cc永利登录主页科技为员工发放春节福利
402cc永利登录主页科技董事长徐辉先生参加“社会主义事业建设者”颁奖仪式
402cc永利登录主页科技第十四届年度盛典圆满落幕
402cc永利登录主页科技智能制造峰会19日顺利召开
“我的中国梦”文化进万家暨合肥市文化送温暖活动走进402cc永利登录主页科技
402cc永利登录主页科技2019战略研讨会隆重举行
402cc永利登录主页科技积极实施市场多元化战略 大力开拓国际市场
402cc永利登录主页科技12月份员工生日会温馨举行
402cc永利登录主页科技董事长徐辉获得合肥市第六届非公有制经济人士优秀中国特色社会主义事业建设者称号
热烈祝贺402cc永利登录主页科中标华润电力百万机组
安徽402cc永利登录主页环保科技股份有限公司董事长徐辉入选科技创新创业人才名单
“凝智思变,创新强企”——402cc永利登录主页科技第一届创新大赛启动大会圆满举行
402cc永利登录主页科技常务副总郑文贤参加“合肥市优秀企业家境外(瑞典)培训班”
热烈庆祝402cc永利登录主页科技B厂房开工典礼圆满成功
印度客户来我司参观考察
“数字强国、实业兴邦”数字经济论坛(北京)暨2018领军企业家峰会隆重召开 402cc永利登录主页科技董事长徐辉先生荣获“领军贡献奖”
纪念改革开放 展示职工风采402cc永利登录主页科技参加“2018年合肥市职工乒乓球比赛”
402cc永利登录主页科技爱心参与合肥春芽第六届蜗牛运动会
越南胡志明国际水泥混凝土设备展览会Cement Expo Vietnam
中国制造2025(安徽篇)夯实人才支撑 402cc永利登录主页科技积极参加工信部领军人才总裁高级研修班
低温scr脱硝催化剂的制取方法简介
402cc永利登录主页科技预祝峰峰矿区合信钢铁1#炉110平烧结机脱硝改造 168h试运行顺利通过
热烈欢迎中钢天澄领导莅临我司参观指导
废弃催化剂钒、钼(钨)与钛分离方法介绍
402cc永利登录主页科技亮相香港国际环博会
SCR脱硝催化剂行业产业链分析
南通电厂领导来我司参观考察
“创新合肥行”改革开放四十周年融媒行7+3媒体联合采访活动走进402cc永利登录主页科技
402cc永利登录主页科技应邀参加中国环境科学学会非电烟气治理技术与应用研讨会并发言
402cc永利登录主页科技2018年俄罗斯风情之旅圆满结束
402cc永利登录主页科技第一届诗词大会圆满举行
scr脱硝需要注意的问题
402cc永利登录主页科技顺利通过两化融合管理体系评定
热烈欢迎区总工会领导一行莅临402cc永利登录主页科技参观指导
2018年新站高新区第三届职工篮球比赛开启 402cc永利登录主页科技首战告捷
402cc永利登录主页科技成功助力华润鲤鱼江电厂2 x 650MW机组W型炉脱硝
2018年第二届“402cc永利登录主页英才奖”颁奖盛典隆重举行
永清环保公司蒋总、谢总一行来我司参观考察
热烈祝贺402cc永利登录主页科技三体系转版审核顺利通过
402cc永利登录主页科技 | 石灰窑炉脱硝项目取得新突破
402cc永利登录主页科技为职工子女发放升学物资奖励
402cc永利登录主页科技助力钢铁半干法除尘超净排放
热烈祝贺安徽康菲尔检测科技有限公司顺利通过中国计量认证(CMA)现场审核
安徽康菲尔检测科技有限公司中国计量认证(CMA)认定内审暨现场评审动员大会启动
402cc永利登录主页科技以创新驱动发展
节能环保成现在 科技创新赢未来
热烈欢迎新站区管委会副主任刘正义来我司参观考察
省固废处领导来我司参观考察
苏州尼德曼客户来我司参观考察
热烈欢迎国舜集团领导莅临402cc永利登录主页科技考察指导
热烈欢迎南钢领导来我司参观考察
402cc永利登录主页科技看望慰问朱巷镇镇北村贫困群众
402cc永利登录主页科技深耕非电领域烟气治理——钢铁烧结机NOx超低排放,助力蓝天保卫战!
402cc永利登录主页科技2018开展无偿献血活动
402cc永利登录主页科技2018年足球友谊赛顺利进行
402cc永利登录主页科技顺利通过清洁生产审核评估
龙净环保领导来我司参观考察
客户频繁考察 商洽合作事宜
“保质提效腾飞跃,402cc永利登录主页齐唱百日歌”启动大会顺利展开
北京清新环境领导莅临我司参观指导
上海宝节能、武安龙凤钢厂领导莅临我司参观考察
热烈欢迎北京九源天能领导莅临我司指导
402cc永利登录主页科技消防安全培训顺利开展
402cc永利登录主页科技2017年度股东大会顺利召开
“四送一服”第三工作组来我司调研
韩城大唐盛龙客户来访
合肥市委宣传部领导来我司参观考察
热烈欢迎海螺集团领导莅临402cc永利登录主页科技参观指导
义务劳动热火朝天 党员除草美化家园
节能降耗,保卫蓝天——402cc永利登录主页科技参与合肥市节能宣传周启动仪式
巢湖皖能集团来我司参观考察
402cc永利登录主页科技亮相世环会 展现企业实力
402cc永利登录主页科技与韩国EPiT Co.,LTD签署战略合作协议
热烈祝贺“402cc永利登录主页杯”足球赛顺利举办
除尘滤料及脱硝催化剂雄踞行业前列 402cc永利登录主页科技技术创新解决非电烟气治理难题
九三瑶海基层委来我司指导工作
402cc永利登录主页科技参加“2018钢铁、焦化行业烟气治理技术与应用研讨会”
402cc永利登录主页科技再获四项国家发明专利
402cc永利登录主页科技与站北社区举办联谊篮球赛
402cc永利登录主页科技参加2018年土耳其能源电力展览会ICCI
402cc永利登录主页科技质量月开展不良品现场培训教育活动
402cc永利登录主页科技员工拓展训练顺利展开
402cc永利登录主页科技与安徽工业大学签署校企合作战略合作协议
402cc永利登录主页科技引领超净排放新时代 ——国家电投丹河2*1000MW机组超净排放机组
热烈祝贺402cc永利登录主页科技“年产10000m3SCR脱硝催化剂生产项目”顺利通过验收!
合肥市政协主席韩冰一行来我司调研
质量就是生命,我们在行动——402cc永利登录主页科技质量月启动会议顺利召开
外商来我司参观并进行技术交流
“春风十里 奔跑有你”——402cc永利登录主页科技半马挑战赛
402cc永利登录主页科技应邀参加第七届中国钢铁发展合作交流高端论坛会议
瑞士客户来我司参观考察
402cc永利登录主页科技为402cc永利登录主页女神发节日福利啦
402cc永利登录主页科技精英团队拓展训练火热进行中
402cc永利登录主页科技2018 “梦想起航 赢战狗年”动员大会圆满结束
热烈祝贺402cc永利登录主页科技分析测试中心获CNAS国家实验室认可证书!
402cc永利登录主页科技为员工发放春节暖心福利
402cc永利登录主页科技“2017年度工作总结暨2018年度工作动员大会”隆重开启!
402cc永利登录主页科技“一路芳华 共享盛典”年度盛宴圆满落幕
402cc永利登录主页科技感恩回馈父母越南行顺利开启
402cc永利登录主页科技浪漫土耳其之旅温馨起航
402cc永利登录主页科技 | 开拓国际市场 打响402cc永利登录主页品牌
402cc永利登录主页科技为员工发放圣诞礼物——平安果
安工大龙院长一行来我司参观
江西铜业(集团)公司领导一行来我司考察
安徽农业大学杜院长一行来我司考察交流
402cc永利登录主页科技设备管理中心安全生产对接会顺利开展
日工(上海)工程机械有限公司陈总、刘总来访
热烈祝贺402cc永利登录主页科技1.5MW分布式光伏发电项目顺利开工!
大唐环境领导莅临我司参观考察
402cc永利登录主页义卖,大爱春芽——阳光家园手工作品义卖”活动圆满成功!
“精诚402cc永利登录主页 砥砺拓新”-402cc永利登录主页科技2017年第三届环陶冲湖20公里拉练赛圆满成功!
珍惜生命 远离火灾 | 402cc永利登录主页科技25日开展消防安全知识培训
402cc永利登录主页科技为员工发放中秋、国庆节日福利~
402cc永利登录主页科技27日开展职业健康培训活动
新站高新区职工篮球比赛进行中 402cc永利登录主页健儿再战告捷
402cc永利登录主页科技”传递温暖 与爱同行“系列公益活动——走进贫困家庭
关心下一代 携手创未来——402cc永利登录主页科技为职工子女发放奖学金
省“四送一服”第一工作组来我司调研指导工作
菲达集团吴总一行来我司参观考察
402cc永利登录主页科技2017年第一届“唱响402cc永利登录主页 秀出自我”歌唱比赛圆满成功!
“402cc永利登录主页制造”巴西PAMPA燃煤电站项目高端滤袋顺利发货!
2017上半年“402cc永利登录主页英才”突出贡献奖颁奖仪式隆重举行
热烈祝贺402cc永利登录主页科技再获八项国家发明专利!
哈萨克斯坦国外友人一行来我司考察参观
贺402cc永利登录主页新人喜结连理 赞402cc永利登录主页家庭爱意浓浓
全国燃煤电厂超低排放经验总结交流研讨会圆满成功!
402cc永利登录主页科技:催化剂再生是大势所趋
402cc永利登录主页健儿挥洒汗水 绿茵场上英姿飒爽
强化安全发展观念 提高员工安全素质
中国产业用纺织品行业协会李会长一行来我司考察
2017年合肥市节能宣传周启动 402cc永利登录主页环保参与践行绿色生活
热烈祝贺402cc永利登录主页环保全球先进滤料生产线成功投产!
山西古交电厂相关负责人来我司参观考察
弘扬端午传统文化 传我402cc永利登录主页浓情粽香
402cc永利登录主页健儿自信飞扬 陶冲湖岸放光芒
览陶冲湖美景 扬402cc永利登录主页人精神
402cc永利登录主页马拉松今日开赛
402cc永利登录主页女神,今天我们这样过节
402cc永利登录主页优秀员工台湾游
热烈祝贺402cc永利登录主页环保获得《危险废物经营许可证》正式证
安徽402cc永利登录主页环保科技股份有限公司工会简介
402cc永利登录主页环保全球最先进成套高端滤料生产线正式投产
热烈祝贺!402cc永利登录主页科技位列2016中国最具投标实力脱硝、除尘企业二十强
喜讯:402cc永利登录主页环保中标淮浙煤电凤台电厂一期#2机组(630MW)废旧催化剂回收项目
成功验收:淮北国安电厂2×320MW机组脱硝升级改造工程
博观而约取 厚积而薄发——记德国展会之行
热烈祝贺402cc永利登录主页环保获得《安徽省工程技术研究中心》荣誉
成功验收:华能陕西秦岭发电有限公司废旧催化剂处置项目
让经济发展和环境保护相得益彰
新站高新区一大波企业要招聘啦!402cc永利登录主页科技等你来........
秋风送情 喜迎中秋
我司又获1项国家发明专利——为科研“添砖加瓦”
喜讯:402cc永利登录主页环保中标淮北国安电力2×320MW机组烟气脱硝系统升级改造(更换+再生+回收)工程项目
以实践证明“走出去、看世界”的402cc永利登录主页科技
402cc永利登录主页科技再创佳绩—恭祝通过省级新产品鉴定
402cc永利登录主页科技:打造高端除尘滤料
402cc永利登录主页动态: 2016全国工业催化制备、应用与催化剂再生及综合利用经验交流研讨会
402cc永利登录主页科技:低温催化剂的突破
402cc永利登录主页科技助脱硝回收“一臂之力”
百万机组超净排放 402cc永利登录主页科技问鼎中原
402cc永利登录主页环保 脱硝催化剂生产与回收再生的一流企业
402cc永利登录主页环保:稀土催化剂的研制
402cc永利登录主页环保:脱硝催化剂再生技术概述
402cc永利登录主页环保:SCR脱硝催化剂再生意义重大
跨国联谊谋发展,合作双赢谱新篇
402cc永利登录主页科技积极响应《2016年全国节能宣传周和全国低碳日》活动
五月,火热的月度,劳动的季节
2016年全国火电600MW级机组能效对标及竞赛第二十届年会
402cc永利登录主页协办“2016清洁高效燃煤发电技术交流研讨会”
埃及客户一行考察我公司
“2016402cc永利登录主页公益年”行动正式启动
402cc永利登录主页科技上市进入快车道
402cc永利登录主页科技献爱心,慈善事业暖人心
百万机组再创超净,402cc永利登录主页科技奔逸“绝尘”
402cc永利登录主页科技 点“危”成“安”
“402cc永利登录主页”品牌再谱华丽乐章,知名商标助力企业发展
契而不舍,“402cc永利登录主页”品牌再获肯定。积极进取,环保事业勇攀高峰!
凝心聚力为超净、除尘脱硝创佳境—402cc永利登录主页团队、创造奇迹
402cc永利登录主页重拳出击,脱硝突飞猛进
安徽省402cc永利登录主页环保科技有限公司获安徽省质量奖
我司新获三个安徽省新产品证书
402cc永利登录主页环保首个玻璃窑炉脱硝催化剂项目安装完成
402cc永利登录主页助力盘县黔桂电厂1#机组(660MW)氮氧化物超低排放
我司又获两项国家发明专利
华电能源哈尔滨第三发电厂600MW机组实现超低排放
产业转型升级新契机、653万资金获批助梦402cc永利登录主页新发展
2015年402cc永利登录主页爱心助学活动
山西古交兴能电厂电袋除尘器项目实现超低排放
402cc永利登录主页助力金峰水泥干法旋窑5000t/d熟料生产项目窑尾实现超低排放
热烈祝贺402cc永利登录主页环保为盘县黔桂电厂660MW机组加装脱硝催化剂项目圆满完成
热烈欢迎中国产业用纺织品行业协会领导来公司考察指导
华电哈三电厂除尘改造项目顺利完成
2015年上年度销售会议圆满结束
长沙河田白石建材厂滤袋更换安装工程
我司首台630MW机组超净电袋复合除尘器滤袋项目顺利安装完成
大唐虎山电厂2×660MV超临界燃煤机组滤袋袋笼更换安装工程
淮南洛河电厂300MV燃煤机组滤袋安装工程
永州莲花一线项目滤袋安装工程
大唐野马寨3号炉电袋除尘器滤袋更换安装工程
恭贺我司402cc永利登录主页环保再次中标再创佳绩
热烈恭贺我司荣获“哈三”2台60万机组中标
贵州兴义第二台机组滤袋安装工程
浙大海元第二台机组滤袋安装工程
新风系统招商研讨交流会顺利召开
我公司参加第十六届中国环博会
公司组织班组长安全会议
庆5.1,大家一起奔跑
阳逻电厂5#机组滤袋安装工程
我司成为山西阳光发电有限责任公司滤袋采购项目中标单位
徐辉董事长携外贸部成员参加2015年印度孟买无纺布展会
402cc永利登录主页环保超低排放除尘滤袋助平圩电厂三期成功并网发电
402cc永利登录主页节能高效滤料 众多600MW机组成功实现超低排放
热烈祝贺平圩电厂二台60万机组中标
努力打造省级科技创新型企业
我公司荣获新站区科技创新进步奖
我公司中央预算内投资项目顺利验收
“感恩中国梦 飞扬402cc永利登录主页情”___2014年402cc永利登录主页环保公司年会圆满落幕
2014第十三届上海国际袋式除尘技术与设备展览会
402cc永利登录主页:加快功能型滤袋的开发
人人都是质检员
402cc永利登录主页公司团队户外拓展活动完美结束
402cc永利登录主页公司盛装亮相2014年中国国际电力电工展
402cc永利登录主页公司销售精英及优秀员工赴欧洲十日游
402cc永利登录主页公司正式启用OA协同办公系统
402cc永利登录主页环保公司组织增强全员”火灾自防自救意识“培训讲座
热烈祝贺我司被评为合肥市新站区首家“省级职工书屋”示范单位
2014年暑期402cc永利登录主页环保科技全体员工赴千岛湖之旅
402cc永利登录主页环保三期厂房最新建设进度
402cc永利登录主页公司组织全民健身竞技趣味活动迎接五一劳动节
热烈欢迎合肥市科技局领导莅临402cc永利登录主页公司检查指导工作
402cc永利登录主页环保三期厂房正在火热建设中
2013岁末之旅 开启2014新征程
热烈庆祝402cc永利登录主页环保安全标准化三级企业验收通过
第十二届上海国际袋式除尘技术与设备展览会——402cc永利登录主页科技
402cc永利登录主页“5S”与基础管理启动仪式
402cc永利登录主页环保三期厂房施工进展
热烈欢迎广州恒运集团领导一行莅临402cc永利登录主页公司参观考察
热烈庆祝402cc永利登录主页公司三期厂房开工典礼
省委常委、合肥市委书记吴存荣莅临402cc永利登录主页公司参观考察
2013年暑期402cc永利登录主页环保科技全体员工游“横店影视城”留念
“402cc永利登录主页奖助学金”捐赠签约!